Как сделать индукционный котел
Индукционный электрический котел для дома многие умельцы считают интересной идеей. Индукционный котел обладает следующими достоинствами:
- Нагревательный элемент, который погружен в теплоноситель и непосредственно передает ему тепловую энергию, не перегорает вообще никогда.
- Электрическая обмотка (катушка) аппарата, если только работает в расчетном режиме, также условно вечная, на нее не воздействует агрессивная среда. В результате правильно сделанный индукционный котел сам по себе слишком долговечный.
- Нагреватель может соседствовать с любыми видами теплоносителя.
- Нагревательный элемент не участвует в электрохимических процессах, почти не притягивает ионов, не разлагает непосредственно теплоноситель, не загрязняется.
- КПД на уровне 95 – 98%.
Сделать индукционный котел своими руками не сложно, но только при наличии кое каких запчастей…
Принцип индукционного нагрева
- Если металлический сердечник поместить внутри катушки, по которой пропустить постоянный ток, то получим электромагнит.

Сердечник начнет притягивать металлические предметы. - Если по этой же катушке пропускать переменный ток промышленной частоты 50 Гц, то особо ничего не произойдет, — лишь появится соответствующий низкочастотный гул. Полярность магнита будет меняться 50 раз в секунду, поэтому притянуть он уже ничего не сможет. Но токи Фуко уже начнут понемногу разогревать сердечник.
- Если же это устройство подключить к генератору переменного тока высокой частоты, более чем 10000 Гц, то сердечник из любого металла начнет разогреваться. Вся электрическая мощность катушки будет преобразовываться в тепловую в сердечнике. Если отвод тепла от него будет небольшим, то он очень быстро перегреется и расплавится, при температурах свыше 1000 градусов.
Как используется в промышленности индукционный нагрев
На принципе индукционного нагрева в мастерских на производствах создаются плавильные приспособления для плавки металла электричеством. Никакой технической сложности в этом нет – немагнитную тугоплавкую чашу с расплавляемым токопроводящим металлом (сталью, медью, алюминием, серебром) помещают внутри катушки из толстой медной проволоки, по которой пропускают ток высокой частоты от генератора.
Простейший индукционный котел своими руками
Собственно котел умельцы изготавливают очень просто. Нужно взять не магнитящуюся трубу из пластика, и в нее поместить металлический нагревающийся элемент. Вокруг трубы намотать катушку… Точный расчет параметров индукционного нагревателя слишком сложен. Посмотрим, что предлагают умельцы.
- Через индукционный котел всегда должен двигаться теплоноситель.
Если он остановится или если его не будет, то конструкция перегреется, расплавится. Температурная защита, отключающая подачу энергии в случае отсутствия теплоносителя (воздушная пробка), или в случае его перегрева, должна быть весьма надежной.
Это ключевой недостаток, почти перечеркивающий идею самостоятельного изготовления индукционного котла. Другая трудность заключается в сложности создания или приобретения высокочастотного электрического генератора.
Пример аматорства по теме «индукционный нагрев в быту» на видео…
Переменное напряжение высокой частоты
В бытовых условиях применяются индукционные плиты, в которых имеется электрический преобразователь, выдающий напряжение с частотой 10000 Гц. Дешевые китайские индукционные плиты потянут в цене на 70 – 80 у.
е., а это уже не малая, неподходящая стоимость для создания на их основе индукционного нагревателя.
Можно использовать сварочный аргонной сварки с током высокой частоты, но этот аппарат еще дороже. Собрать же схему преобразователя со специальными трансформаторами под силу только опытному электронщику…
- Сложность преобразования 50 Гц в высокочастотное напряжение практически перечеркивает стремления домашних аматоров обзавестись индукционным котлом или плавильной печью, работающей по этому принципу.
Почему индукционные котлы отсутствуют
По сравнению с обычными котлами, в которых используются ТЭНы, индукционные оказываются и дороже и сложнее при сходных потребительских качествах и одинаковом КПД.
- В обычном электрическом котле замена перегоревшегго ТЭНа обойдется копейки, а пожара он устроить не может, так как тен (нагреватель) перегорает в первую очередь и разъединяет тем самым цепь.
Преобразователь напряжения индукционной печи рассчитан на 2,0 кВт мощности.
Но этой мощности даже для резервного котла маловато. Более мощный преобразователь на 4,0 – 13,0 кВт обойдется куда дороже. А сам котел большой мощности окажется уже громоздким и требования по безопасности, насчет перегрева и воспламенения, окажутся еще серьезнее.
Таким образом, самодельное изделие, работающее по принципу индукционного нагрева в 2 – 2,5 кВт мощностью годится лишь для эксперимента, с помощью которого можно убедиться, что электромагнитной индукцией нагреть стержень и воду действительно можно…
Дополнительную информацию о индукционных котлах, которые можно приобрести готовыми, сделанными в мастерских, – смотрите видео
алгоритм создания и преимущества оборудования
У владельцев частных домов есть немало вариантов оборудования системы отопления.
О том, что представляют собой котлы отопления электрические индукционные, какие они имеют достоинства и как изготовить их своими руками, и будет рассказано в данной статье.
Основные преимущества индукционных котлов
Высокая популярность котлов индукционного типа обусловлена их достоинствами. Среди основных можно назвать экономичность. Установка позволяет экономить электрическую энергию. Оборудовав систему обогрева с электрическим котлом, можно забыть о необходимости регулярного пополнения запасов топлива. Что не скажешь о системах с жидкотопливными и твердотопливными котлами.
Работают электрокотлы индукционные бесшумно. Прибор во время работы не выделяет вредных веществ и является экологически чистым.
Достоинством можно назвать и то, что электрическая катушка изолирована и с теплоносителем не соприкасается. Это означает, что возможность возникновения протечки исключена.
Индукционный прибор отличается долговечностью и безопасностью.
К тому же такое оборудование можно довольно просто сделать своими силами.
Что нужно для изготовления котла?
Таким образом, преимуществ у котлов индукционного типа предостаточно. Но есть и один недостаток – высокая стоимость. Но этот недостаток можно легко исправить. Ведь сделать индукционный котел своими руками несложно.
Затраты на установку индукционного оборудования быстро окупаются за счет высокого КПД и электробезопасности.
Изготовив на индукционный котел своими руками чертежи можно без труда и в короткие сроки создать экономную и эффективную систему теплоснабжения дома.
Для того чтобы соорудить котел индукционного типа потребуются такие инструменты и материалы:
- Инвертор сварочный.
Он необходим для варки корпуса генератора теплоты. С его помощью также будут соединены подающие и отводящие трубопроводы. - Катанка либо проволока из стали для нагрева в электромагнитном поле. Диаметр — 7 мм. Длина должна быть 5 см.
- Пластиковая труба для создания корпуса котла. Стенки трубы должны быть толстые.
- Переходники. Они нужны для того, чтобы присоединить самодельный индукционный котел отопления к системе теплоснабжения.
- Проволока из меди.
- Сетка металлическая.
Таким образом, никаких специальных и дорогостоящих инструментов и материалов для создания индукционного прибора не требуется. Все необходимое оборудование и материалы наверняка есть у каждого хозяина. Изготовив на индукционный котел отопления своими руками чертежи, можно в итоге получить достаточно экономный в работе и дешевый в создании и установке теплогенератор.
Алгоритм создания индукционного котла
Подготовив все инструменты, материалы можно приступать к работе.
Сначала может показаться, что изготовить индукционный котел самостоятельно непросто. Но на самом деле это совсем не сложно. Главное придерживаться алгоритма и соблюдать правила.
Для того чтобы изготовить котел на базе индукционной печки необходимо выполнить следующие работы:
- Взять трубу из пластика. Заполнить ее кусочками из нержавеющей стальной проволоки.
- Установить сетки на концах трубы. Это позволит избежать выхода проволоки из трубы.
- Равномерно намотать по всей длине трубы эмалированную медную проволоку. Необходимо сделать девяносто витков.
- Полученный котел установить в отопительную систему. Для этого использовать переходники. Нужно вырезать часть трубы обогревательной системы и в разрез установить индуктор. Приварить первый переходник к корпусу.
- Концы медной проволоки следует подключить к заранее приобретенному высокочастотному инвертору.
- Заполнить систему водой и включить готовый агрегат.
Чтобы работа оборудования была более безопасной, открытые участки медной катушки лучше изолировать.
Выбирая изолятор, следует учитывать тепло- и электропроводность. О других самоделках для отопления можно прочитать здесь.
Самодельный индукционный котел — реальная действительность
Таким образом, индукционные котлы отопления своими руками изготавливаются очень просто. К тому же цена самодельного котла копеечная. Единственный недостаток такого агрегата – неказистый внешний вид и малые размеры. Но установив такой котел, можно сразу же почувствовать положительный эффект от его работы, скорость нагрева теплоносителя в отопительной сети существенно повышается.
Индукционное отопление частного дома котлом своими руками
Содержание статьи:
Постоянный рост стоимости энергоносителей стал причиной появления новых технологий отопления. Помимо модернизации уже существующих систем производители предлагают принципиально новые методы нагрева воды.
Особый интерес представляет индукционное отопление частного дома котлом своими руками.
Особенности индукционного отопления
Схема конструкции индукционного котла
Для повышения температуры теплоносителя необходимо обеспечить передачу тепла от энергоносителя воде. В традиционных электрических котлах за это отвечают ТЭНы. Однако они имеют ряд недостатков, которые в первую очередь связаны с повышенным потреблением электричества. Современная индукционная печь отопления работает по другому принципу.
Для того чтобы сделать индукционное отопление своими руками – необходимо досконально изучить специфику его работы. В основе его функционирования заложен принцип электромагнитного индуктора. Его конструкция состоит из двух обмоток, каждая из которых выполняет определенную функцию:
- Первичная. Необходима для преобразования подаваемого на нее электричества в вихревой ток. Это один из шагов для создания индукционного явления;
- Вторичная.
Вследствие воздействия электромагнитного поля начинает нагреваться, тем самым передавая полученную тепловую энергию теплоносителю.
На практике для изготовления индукционного отопления частного дома своими руками понадобится внешний контур, который выполняет функцию корпуса. Внутренний сердечник изготавливается из стального стрежня, толщина которого обычно равна 10 мм. Такая конструкция позволяет уменьшить массу, и в то же время повысить эффективность работы. Для заводских моделей показатель КПД может достигать 98%. В то же время даже правильно сделанный индукционный котел отопления своими руками имеет значение этой характеристики порядка 87-90%.
Все индукционные системы отопления не комплектуются циркуляционными насосами, расширительным баком и системой безопасности. Эти компоненты необходимо приобретать отдельно.
Плюсы и минусы индукционных котлов
Индукционный котел заводской сборки
Действительно ли этот тип теплоснабжения насколько эффективен, как его рекламируют производители? Читая отзывы об индукционном отоплении нельзя сделать однозначный вывод.
Многие потребители жалуются на большой расход электроэнергии, некоторые самодельные модели котлов явно опасны в эксплуатации.
До того, как делать индукционный котел отопления своими руками, подбирать для него компоненты и комплектующие – рекомендуется детально ознакомиться с плюсами и минусами этого типа теплоснабжения.
Преимущества:
- Быстрое повышение температуры теплоносителя до требуемого уровня. В отличие от работы ТЭНов индукционный нагрев воды для отопления не требует дополнительных изоляционных материалов. Т.е. тепловая энергия от стержня передается непосредственно теплоносителю;
- Долгий срок службы. Это обусловлено отсутствием движущихся частей и высокой надежностью материалов изготовления;
- Небольшие размеры конструкции;
- Не происходит формирование накипи на внутренних стенках. Это связано с небольшой вибрацией стержня во время его работы. Однако если читать отзывы об индукционных котлах отопления, то никто не жалуется на высокий уровень шума.

Но наряду с этим нужно учитывать и отрицательные моменты эксплуатации отопительных котлов этого типа:
- Высокая стоимость заводских моделей. По-настоящему качественные электрические индукционные котлы отопления делаются с применением современных материалов, стоимость которых в большей степени и обуславливают высокую цену. Поэтому самодельные модели значительно уступают по качеству и техническим параметрам заводским;
- Для установки котлов мощностью более 7 кВт потребует обустроить электросеть 380 В. В противном случае нагрузка не позволит работать оборудованию в нормальном режиме;
- В случае отсутствия воды во время работы индукционной печи отопления произойдет перегрев и выход ее из строя. Поэтому в конструкцию должны входить датчики давления, которые соединяются с автоматическим выключателем. При падении давления будет выполнено автоматическое отключение устройства.
Определившись, что все-таки необходимо делать индукционное отопление самостоятельно – можно приступать к выбору оптимальной схемы котла и расчету его параметров.
Индукционный принцип нагрева уже не один десяток лет применяется в сталелитейной промышленности для нагрева металла. Именно из этой отрасли и пришли индукционные отопительные котлы.
Самодельный индукционный котел
Схема самодельного индукционного котла
Для изготовления индукционного отопление частного дома своими руками сначала необходимо сделать корпус. Для этого следует использовать жаропрочную сталь. В качестве внутреннего стержня обычно применяют стальную трубу, на которую устанавливают обмотку из медной проволоки.
Для уменьшения тепловых потерь наружные стенки утепляют базальтовой ватой. Таким образом возможен монтаж индукционных котлов для отопления частного дома в хозяйственных помещениях.
После установки внутреннего контура необходимо выполнить следующую работу:
- Вывести контактные провода через специальные отверстия на внешней конструкции.
- Тщательно заизолировать кабели в области их прохождения через наружный кожух.

- Подключить котел к системе управления. Лучше всего приобрести заводскую модель этого компонента, так как в ней предусмотрены защитные и регулирующие элементы.
Пример самодельного индукционного котла
Перед первым запуском индукционного котла отопления сделанного своими руками, нужно проверить герметичность всей конструкции. Для этого следует герметизировать один из патрубков, а во второй с помощью насоса подать воду. После заполнения внутреннего пространства следует увеличить давление до максимального расчетного. Обычно этот показатель равен 15-20 атм.
На практике по-настоящему надежные и эффективные котлы для индукционного нагрева воды в отоплении нельзя сделать самостоятельно. Исключения составляют только небольшие конструкции, которые скорее выполняют функцию горячего водоснабжения, чем отопления.
Это связано со сложностью соблюдения всех технологических норм изготовления. Нередко в отзывах о самодельных индукционных котлах отопления можно столкнуться с попытками сделать их самостоятельно.
Но после серии испытаний выбор останавливают на заводских моделях этого отопительного оборудования.
В случае неправильно сделанной обмотки возможно возникновение межвиткового электрического пробоя. Это приведет к короткому замыканию и выходу из строя оборудования. Поэтому котлы обязательно должны комплектоваться УЗО.
Правила организации индукционного отопления
Схема установки индукционного котла
Так как электрокотлы индукционные для отопления отличаются от обычных, то и требования к их эксплуатации также другие. Прежде всего, нужно знать, что установка этого типа оборудования возможна только в закрытых системах теплоснабжения. Для улучшения циркуляции теплоносителя можно установить насос.
Для того чтобы отопление из индукционной плиты было безопасным – необходимо адаптировать существующую проводку. Для этого следует посчитать мощность электрических приборов в доме, включая котел, и к полученной цифре прибавить запас 20%.
Технические характеристики электрического кабеля должны быть не меньше полученной цифры.
Подключение индукционной печи теплоснабжения к электросети следует делать через отдельный кабель. Он должен соединяться непосредственно с центральным распределительным щитком. Подсоединение к этой силовой линии других приборов запрещено.
Для повышения эффективности и безопасности индукционного отопления, сделанного своими руками, потребуется установка следующих компонентов:
- Расширительный бак. Необходим для компенсации давления в случае его превышения из-за перегрева теплоносителя. Температура внутри индукционного котла для отопления дома может достигать +110°С;
- Датчик давления и температуры. Они подключаются к центральному блоку управления;
- Циркуляционный насос. Его установка не обязательна, но желательна. Естественного теплового расширения воды может быть недостаточно для создания нормальной скорости движения;
- Группа безопасности – воздухоотводчик и водной спускной клапан.

Часто в отзывах об индукционном отоплении можно встретить жалобы на деформацию пластиковых труб из-за чрезмерного перегрева воды. Во избежание этого все технические и эксплуатационные характеристики отопительной системы должны соответствовать предварительным расчетным.
Во избежание охлаждения воды при отключении электричества рекомендуется установить аварийный генератор. Это особо актуально для индукционных систем отопления частного дома.
Обзор производителей индукционных котлов
Индукционный котел заводского производства
Но что делать, если требуются индукционные электрокотлы для отопления заводского производства? Увы, но в настоящее время на рынке не так много производителей, продукция которых отвечает мировым стандартам.
При комплектации индукционного отопления, которое делается своими руками, рекомендуется проанализировать текущие предложения на рынке. При этом необходимо не только ознакомиться с отзывами об индукционных отопительных котлах, но и проверить их соответствие текущим нормам.
Сделать последнее будет непросто, так как в настоящее время нет ГОСТов и СНиПОв, регламентирующих производственный процесс их изготовления. Максимум, с чем можно свериться – с внутренними техническими условиями производителя.
Но как в таком случае укомплектовать индукционное отопление частного дома надежным оборудованием? Для решения этого вопроса предлагаем обзор производителей котлов для индукционных отопительных систем.
Гейзер
Одна из самых больших и надежных компаний по производству оборудования для электрического теплоснабжения. В настоящее время потребитель может выбрать индукционный котел отопления мощностью от 4,5 до 250 кВт. Примечательно, что конструкция имеет класс электробезопасности «2», что не требует организации дополнительного контура заземления.
В моделях серии «Е» есть накопительная емкость, что позволяет делать индукционный нагрев теплоносителя для отопления более экономичным.
Эдисон
Компания специализируется на выпуске больших отопительных систем, предназначенных для теплоснабжения общественных и производственных здании.
В поставляемый комплекс оборудования входят все необходимые компоненты. В ассортименте есть модели, рассчитанные для отопления от индукционной плиты небольшой мощности. Но их количество крайне мало.
Миратрон
Особенностью электрических отопительных котлов индукционного типа от этой компании является модульная компоновка. Это дает возможность в любое время увеличить мощность системы теплоснабжения без полной замены оборудования. В ассортименте есть котлы от 4,5 до 30 кВт.
Перед приобретением электрокотла для индукционного отопления рекомендуется ознакомиться с его техническим паспортом. В нем должны быть указаны условия эксплуатации оборудования.
Отзывы об индукционном теплоснабжении
Для формирования объективной точки зрения об актуальности приобретения этого типа оборудования нужно ознакомиться с отзывами о котлах для индукционного отопления:
- Для отопления дачи решили установить новый индукционный котел. По заверениям производителя он должен в очень кроткие сроки нагреть воду.
Однако фактически для выхода в нормальный режим работы понадобилось около 2-х недель. За это время пришлось по гарантии заменить блок управления; - У нас в доме отопление от твердотопливного котла. Зимой очень долго нагревается вода в трубах. Поэтому решили уставить дополнительный индукционный, работающий от электросети. Теперь сначала запускаем его, а затем ждем, пока основной котел наберет нужную температуру. Такая система очень удобна;
- Захотелось мне самому собрать индукционной котел. Но после нескольких неудачных попыток решил приобрести заводской. Хорошо, что до этого все рассчитал – мощность, параметры насоса. После установки отопление работает как часы. Очень доволен.
Стоит ли устанавливать индукционный котел для автономного отопления? Этот вариант будет приемлем только в том случае, если в доме нет подключения к газовой магистрали. Только тогда можно рассматривать варианты монтажа индукционного отопления.
В видеоматериале можно ознакомиться с особенностями организации индукционного теплоснабжения:
youtube.com/embed/pzqICj1hWJE?wmode=transparent&fs=1&hl=en&modestbranding=1&iv_load_policy=3&showsearch=0&rel=1&theme=dark» frameborder=»0″ allowfullscreen=»»/>
Индукционные котлы для подключения частного дома и помещении
Благодаря развивающимся технологиям электрические водонагреватели постоянно совершенствуются, и для нагрева воды в частном доме теперь нередко используются инженерные решения, которые до этого успешно применялись в промышленных масштабах. Ярким примером такой конверсии технологий является индукционный котел отопления, в котором используется явление электромагнитной индукции тока в проводниках.
Чтобы понять принцип действия индукционного котла отопления, нужно освежить школьные знания об электромагнитной индукции и ознакомиться с работой индукторной печи.
Вспоминая школьные знания
Электрический ток, пропускаемый через катушку индуктивности, создает вокруг электромагнитное поле. При помещении магнитного материала вовнутрь катушки, силовые линии магнитного поля будут проходить сквозь материал.
При переменном токе полюса электромагнита будут изменяться соответственно частоте подведенного напряжения.
При быстром перемагничивании магнитных диполей (атомов и молекул) они будут менять свое направление, то есть совершать тепловые колебания. К тому же, переменное магнитное поле индуцирует вихревые токи в сердечнике, которые тоже разогревают проводник согласно закону Джоуля-Ленца.
В трансформаторах и электродвигателях переменного тока данный эффект является негативным, и с вихревыми токами борются, набирая магнитопровод из шихтованных пластин, изолированных друг от друга.
Изолированные пластины шихтованного магнитопровода трансформатораВ индукторе печи, или в индукционном котле наоборот — данный эффект имеет положительное значение. По сути, наблюдается принцип трансформации тока – на первичную катушку подается переменное напряжение, возбуждающее электромагнитные колебания и вихревые токи в короткозамкнутом сердечнике.
Интенсивность колебания магнитных диполей и наведенные токи в замкнутом сердечнике способны разогревать и плавить металл в индукционной печи за весьма короткое время, в зависимости от напряженности и частоты переменного электромагнитного поля.
Нагрев части сердечника индуктивным методомОчевидно, что если пропускать через сердечник воду, или другой теплоноситель, то тепло будет передаваться жидкости, нагревая ее. Данный принцип используется в индукционных бытовых электроплитах, водонагревателях и котлах.
Наглядность работы индукционной печи
Принцип действия индукционной печи основывается на вихревых токах Фуко и быстром перемагничивании металла, что достигается переменным магнитным полем высокой частоты, порядка 100 кГц. Наглядно оценить эффективность индуктора (печи, индукционного нагревателя) можно посмотрев видео ниже.
Благодаря одному витку, повернутому в обратную сторону, заготовка не выталкивается магнитным полем.
Данная конструкция является демонстрационным стендом, иллюстрирующим возможности индукционного нагрева.Очевидно, что таким способом можно плавить драгоценные и редко встречающиеся металлы в атмосфере инертных газов без контакта расплава со стенками печи, что успешно применяется в производственных и лабораторных установках.
Бесконтактная индукционная плавка металловТакже разновидностью индукционной печи является нагрев кузнечных заготовок при помощи индукции. Благодаря внутренней схеме устройства происходит подстройка частоты в зависимости от изменения индуктивности катушки, которое происходит при помещении в нее заготовки. Пример промышленной установки на видео:
Возрастающая популярность индукционных котлов
Разумеется, для разогрева кузнечных заготовок потребуется значительное количество энергии, а для работы промышленной плавильной печи требуется мощность, исчисляемая мегаваттами, но в отношении частного дома, для нагрева небольших объемов воды, потребление электроэнергии и сила тока, необходимая для электромагнитной индукции, будет сопоставима с энергопотреблением других мощных домашних электроприборов.
Поэтому индукционные электрические котлы уверенно завоевывают свою нишу на рынке, благодаря очевидным преимуществам по сравнению с другими типами электронагревателей для дома или квартиры:
- Компактность. Поскольку сердечником индуктора, как правило, является металлическая труба ненамного большего диаметра, чем трубопроводы системы отопления, а размеры катушки, слоя изоляции и защитного кожуха также незначительны, то общие габариты водонагревателя выгодно отличаются от других типов котлов.
Компактный индукционный водонагреватель в ванной комнате
- Долговечность. По сравнению с ТЭНами, площадь теплообмена внутренней стенки нагревающейся трубы (сердечника) индукционного котла в десятки раз больше. Это означает что слой накипи, распределенный по значительной поверхности, будет мизерным, и не влияющим на эффективность теплопередачи. Тогда как в отношении ТЭНов, загрязненность рабочей поверхности часто имеет критическое значение при недостаточном охлаждении и перегреве внутренней спирали, что приводит к выходу из строя электронагревателя.
Чрезвычайно обильная накипь на рабочей поверхности ТЭНаСердечник индукционного водонагревателя имеет свойство самоочищения от накипи из-за кавитации (теплового расширения-сжатия) и вибрации из-за переменного магнитного поля.
- Безопасность. Данное преимущество очевидно при сравнении с котлами на базе ТЭНов, в которых частой поломкой является электрический пробой вследствие накипи. В индукционном котле даже обильная накипь, скопившаяся за десятилетия, не повлияет сильно на работоспособность нагревателя. При полной закупорке, или потере теплоносителя вследствие разогрева сердечника его индуктивность изменится, на что должна отреагировать электрическая схема. Сама обмотка индукционного котла надежно изолирована и лишь незначительно нагревается из-за активного сопротивления проводника, а прогорание толстостенной трубы и протечка воды практически исключена.
Металлический лабиринт индукционного котла предотвращает попадание воды на катушку
Мифы и выдумки
Наряду с перечислением достоинств, следует заметить, что имеет место некая мифологизация индукционных котлов, в которой реальные физические факторы дополняются вымыслами недобросовестных менеджеров, подменами понятий, домыслами, и неподтвержденными данными мастеров-любителей.
Существуют, как тенденции преувеличивать достоинства индукционных котлов, так и некоторые предубеждения против их использования.
Например, бытует мнение, что вредное магнитное поле распространяется по трубам водопровода и по воде внутри, оказывая негативное влияние на здоровье человека и работы бытовых приборов дома.
Действительно, интенсивное переменное поле высокой частоты может иметь вредные последствия для организма и влиять на работу различных устройств, но этот недостаток нивелируется экранами индукционного котла (внешними кожухами) и толщиной трубы (сердечника).
Надежная конструкция индукционного котлаВибрация и гудение в индукционных котлах некачественной сборки также могут создавать неудобства. Учитывая большую индуктивность водонагревателя, его схема должна обеспечивать отсутствие индуктивных всплесков напряжения в сети при включении – выключении котла.
Уловки менеджеров
Но намного чаще можно встретить преувеличенные достоинства индукционных котлов или откровенно неправдивую информацию, направленную на агитацию и увеличение продаж.
Например, рекламируется новизна и инновационность данного метода, хотя индукторные печи успешно применяются в металлургии уже почти целое столетие, как и промышленные индукционные котлы.
Также, во всех видах рекламы настойчиво муссируется утверждение о небывалой экономичности индукционных котлов (около 30%), в сравнении с водонагревателями для дома, где используются обычные ТЭНы.
С физической точки зрения это в принципе невозможно, так как любой вид энергии, в том числе и электроэнергия, в независимости от принципа преобразования и схемы электронагревателя, в конечном итоге превращается в тепло.
Речь здесь может идти только о качестве теплоизоляции самого водонагревателя и соединительных труб, чтобы тепло не рассеивалось в служебном помещении и полностью направлялось в отопительную систему дома. Учитывая небольшие габариты индукционного котла, можно с уверенностью сказать, что теплопотери будут значительно меньшими, если нагреватель устанавливается где-то вне дома.
Если же индукционных электронагреватель устанавливается внутри отапливаемого помещения, то под экономичностью может подразумеваться только лишь эффективное использование котла при помощи алгоритмов и схем управления.
Компактность и электронный блок индукционного котла действительно увеличивают эффективность системы отопленияТо есть, благодаря небольшому объему теплоносителя и большой площади нагревания в индукционном котле, затраты энергии и времени для нагрева воды будут меньшими, после чего включается экономичный режим поддержания необходимой температуры.
Несовершенство приборов учета электроэнергии
Стоит особо упомянуть явление, на котором зиждется утверждение менеджеров о невероятной, с точки зрения термодинамики, экономичности индукционных котлов. Имеется в виду несовершенство электросчетчиков и систем учета потребленной электроэнергии в квартирах и частных домах.
Не углубляясь в электротехническую теорию, следует заметить, что cos α (косинус альфа), часто указываемый в паспортах различных электроприборов, у индукционного котла будет сравнительно небольшим.
А это означает, что электроприбор потребляет значительную долю реактивной мощности, которая старыми механическими электросчетчиками с крутящимся диском не учитывалась.
В этом случае, действительно будет наблюдаться экономия денежных средств, но только вследствие несовершенства схемы учета электроэнергии устаревшими счетчиками. Но современные электрические цифровые счетчики более совершенны и практически лишены подобного недостатка, поэтому, в соответствии с различными нормативными актами, они должны заменить устаревшие аналоги.
Видеосюжет об обязательной замене старых электросчетчиков:
Поскольку технические характеристики современных электросчетчиков, установленных в частных домах, могут различаться в плане учета реактивной мощности, то и счета за одинаковое количество произведенного тепла при помощи индукционных котлов будут варьироваться.

Поэтому, приобретая индукционный водонагреватель для дома с целью получения экономии, необходимо свериться с техническими характеристиками имеющегося электросчетчика, чтобы приблизительно рассчитать, сколько он будет экономить из-за своего несовершенства.
Самодельные индукционные котлы
Будет резонно предположить, что утверждения менеджеров об экономичности их инновационных технологий имеют исторические корни, так как в эпоху распространения механических электросчетчиков многие умельцы делали индукционный котел своими руками, который действительно потреблял значительно меньше электроэнергии, по сравнению с ТЭНами.
Хоть конструкция и схема индукционной печи не является простой, но при наличии деталей, инструментов и навыков, её можно изготовить в домашних условиях, рассчитав сечение, длину, количество витков и диаметр обмотки индуктивности, установив силовые ключи на радиаторы.
Электрическая схема индукционного нагревателяКатушка индуктивности, в которую помещается сердечник, в совокупности с конденсатором и дросселями являют собой колебательный контур.
Через быстродействующие диоды обратной связи сигнал поступает на управляющие выводы силовых ключей, благодаря чему происходит автоматическая генерация высокочастотных колебаний.
На видео ниже мастер объясняет тонкости сборки самодельного индукционного нагревателя и демонстрирует его работу.
При наращивании мощности путем увеличения напряжения и при помощи добавления идентичных модулей, установив в катушки трубку можно добиться приемлемого нагревания потока проточной воды.
Можно найти соответствующие схемы индуктивных котлов в сети, или повторить промышленные образцы. Существуют серийно выпускаемые водонагреватели, которые успешно работают в отопительных системах.
Ознакомиться с обзором различных вариантов самодельного индукционного отопления можно, посмотрев видео внизу.
Первая часть обзора:
Вторая часть
Видео сборки самодельного индукционного котла
Индукционный котёл отопления своими руками — ВикиСтрой
О том, что такое вихревой индукционный водонагреватель известно давно. Исчерпывающую информацию вы можете получить из нашей статьи.
Заводские изделия всегда привлекают покупателя аккуратным внешним видом и удобством исполнения. Однако эти достоинства приходится щедро оплачивать из собственного кармана. Домашние мастера реагируют мгновенно, копируя магазинную продукцию в гаражах и на дому. В результате они достигают тех же показателей эффективности, но в несколько раз дешевле.
Вихревой индукционный нагреватель (ВИН) своими руками
Главная проблема любой системы с разностью температур — нагревательный элемент или реактор. Это место образования избытка энергии, которая передаётся напрямую (как в случае с электрическими тэнами) или преобразовывается (как в случае с ВИН).
Теоретически котёл можно собрать из большой герметичной кастрюли, к которой будут подключены две трубы (подача и обратка), насос и расширительный бак. Трубы мы мысленно соединяем с цепочкой радиаторов, а кастрюлю ставим на газовую плиту. Заполняем систему водой (или антифризом), включаем насос и поджигаем газ — котёл готов. Разумеется, КПД его будет относительно низок, поэтому стоит подумать над более дешёвым источником энергии, т. к. сама система вполне рабочая.
Для этой цели нам и пригодится микроволновый эффект, на котором основано действие индукционной плиты. Он хорош тем, что нагревает агент очень быстро, безвредно и безопасно.
Теперь, если установить не гипотетическую, а реальную чугунную или стальную ёмкость на такую плиту, включить её в цепь отопления, можно греть трёхкомнатную квартиру, потребляя 1,8–2,5 кВт/час (мощность плитки). Для сравнения, начальная мощность электрокотла с тэнами — 6 кВт.
Стоимость индукционных электроплит
| Название | Производитель | Количество конфорок | Мощность, Вт | Цена, у. е. |
| Kitfort Кт-101 | Китай/Россия | 1 | 2000 | 65 |
| Philips HD4959/40 | Нидерланды | 1 | 2200 | 115 |
| Haus Muller 453 | Китай/Швеция | 1 | 750 | 100 |
Hendi (239780) KITCHEN LINE 3500 (проф. ) | Нидерланды | 1 | 3500 | 385 |
| INDOKOR IN3500 | Южная Корея | 1 | 3500 | 231 |
| ENERGY EN-914 | Китай/Китай | 1 | 1100 | 58 |
| Oursson IP2310T/BL | Китай | 2 | 2400/1800 | 215 |
| KROMAX Endever | Швеция | 2 | 2200/1750 | 285 |
Совершенствуем теплообменник
Разумеется, теоретическая кастрюля — лишь промежуточный вариант теплообменника. На практике он должен быть надёжным, дешёвым и компактным, ведь речь идёт об отоплении квартиры (небольшой площади — до 50 кв.
м). Количество агента не должно превышать 40 литров. Под все вышеперечисленные требования более всего подходит плоский металлический бак размерами примерно 500х600х50 мм. Такую ёмкость можно сварить из профильной трубы 50х50.
Порядок работы:
Индукционный теплообменник своими руками, видео
Теплообменник готов. Теперь осталось включить его в систему и «поставить на огонь».
Подвести трубы в нужное место домашнему мастеру не составит труда, но где найти это место в квартире? На наш взгляд оптимальный вариант — вертикальная установка в санузле. При этом плитку достаточно просто установить между стеной и теплообменником. Кстати, сам теплообменник тоже будет немного нагреваться, и этого будет достаточно для обогрева ванной комнаты.
Экономия на потреблении электричества
Потребление 2,5 кВт вместо 4–5 — прекрасный результат. Но его оказалось недостаточно для амбициозных и бережливых домашних мастеров. Но где взять дешёвую электроэнергию для плиты? Оказывается, ответ известен давно. Этот прибор называется инвертор, и он преобразовывает постоянный ток в переменный. С его помощью можно свести потребление тока для отопления практически к нулю.
Для уменьшения расхода энергии нам понадобится следующее:

Аккумуляторы подключаем параллельно и ставим на постоянную «зарядку». Процесс, который происходит в электроцепи:
Видео — схема отопления с индукционным котлом
Таким образом, отопление квартиры обходится в оплату потребления зарядного устройства на 24 вольт, не считая расходов на работу циркуляционного насоса, который будет задействован в любом варианте.
Техника безопасности при установке индукционного котла и энергосберегающей цепи
Безопасных реакторов, энергоносителей, генераторов энергии не существует.
Газ взрывоопасен, электричество может поразить человека или стать причиной пожара (КЗ). Микроволны минимально сказываются на здоровье человека: они активируют молекулы жидких веществ, нарушая естественные процессы в организме. Несколько простых правил помогут вам избежать даже минимального дискомфорта при использовании самодельного индукционного котла:
Стоимость деталей энергосберегающего блока
| Название | Производитель | Показатель | Цена, у. е. |
| Зарядное устройство 24 В | |||
| NEVATRONIC 24 | Telwin, Италия | 15 А | 90 |
| ЗУ1-24-8(5) | «СибКонтакт», Россия | 15-18 А | 135 |
| Fubag SMART 130/24 027985 | Fubag, Германия | 12-25 А | 150 |
| «СанЭнерджи» | «СанЭнерджи», Россия | 12-15 А | 250 |
| KARCHER Charge 24v | Karcher, Германия | 25А | 1685 |
| Аккумулятор | |||
| Batbear 6СТ-190LA | «Алькор», Россия | 190 А·час | 190 |
| Titan Standart 6СТ-190 | Titan, Китай | 190 А·час | 225 |
| MUTLU MegaCalcium | MUTLU, Турция | 190 А·час | 262 |
| Mutlu Blue Silver 6СТ-190 евро | MUTLU, Турция | 250 А·час | 405 |
| Инвертор | |||
| RDI 3000 ВА 24/230 В | RDI, Китай/Россия | 2200 Вт | 145 |
| AcmePower AP-DS4000/12DC12V/AC | WMT Limited, Китай | 4000 Вт | 325 |
| DMD-4000W 12 В | GuangzhouDemuda LTD, Китай | 4000 Вт | 345 |
| «СОЮЗ» PI-4500W | «СОЮЗ», Китай/Россия | 4500 Вт | 490 |
| UNIV-4200 12, 24VDC | Suzhou Universal-Power Co. , Ltd, Китай | 4200 Вт | 475 |
| ИС1-24-4000 DC-AC | «СибКонтакт», Россия | 4000 Вт | 855 |
Носителю тепла (агенту) «всё равно», чем его нагреют, но для хозяина дома это имеет огромное значение, и выбор делается всегда в пользу экономии текущих расходов. В случае с индукционными приборами нагревание происходит при колебании магнитных волн. При этом тепло не передаётся от более нагретой поверхности к менее нагретой (как в тэнах), а образуется непосредственно в агенте — жидкости. Это и обеспечивает колоссальную экономию при отоплении.
Виталий Долбинов, рмнт.ру
Индукционный котел своими руками — чертежи
Отопительные котлы индукционного типа появились на рынке сравнительно недавно, но уже смогли составить достойную конкуренцию ставшим привычными электрическим приборам с нагревательным элементом.
При прочих равных условиях (размеры, потребляемая мощность), индукционные котлы способны прогреть отопительную систему гораздо быстрее. Кроме того, они работают в системах с теплоносителем низкого качества, не нуждаются в сложном уходе. Знания по электротехнике и смекалка позволяют изготовить индукционный котел самостоятельно. Тема сегодняшней статьи: индукционный котел своими руками — чертежи, схемы и монтаж..
Принцип действия
Действие индукционного котла основано на способности материалов, проводящих электрический ток, нагреваться от вихревых токов. Они создаются от электромагнитной индукции:
- В качестве источника индукции используется переменный ток высокой частоты, который проходит через первичную обмотку нагревательного прибора. Она выполнена в виде катушки.
- Элемент для нагревания, расположенный внутри катушки, служит вторичной короткозамкнутой обмоткой.
- В нагревательном элементе электромагнитная энергия превращается в тепловую.

к содержанию ↑Важно! Возникновение вихревых токов возможно и при промышленной частоте тока в 50 Гц. Однако КПД от нагрева при этом будет небольшой. К тому же, прибор будет сильно шуметь и вибрировать в процессе работы. С увеличением частоты переменного тока до 10 кГц и более нагрев усиливается, а шум и вибрация — наоборот, исчезают.
Как устроен промышленный индукционный котел?
Об устройстве такого оборудования необходимо иметь представление, иначе — сделать индукционный котел своими руками, составить чертежи и осуществить сборку агрегата не представляется возможным. Итак:
- В основе промышленного индукционного котла находится теплообменник с тороидальной обмоткой, подключенной к преобразователю высокой частоты.
- Ток, проходя по обмотке, создает переменное электрическое поле, которое индуцирует вихревые токи, проходящие сквозь теплообменник.
- По сигналу, поступающему с пульта управления, преобразователь создает ток нужной частоты.

- Современные модели котлов автоматизированы. Это позволяет не просто создать оптимальный режим нагревания теплоносителя, но и отключить прибор при возникновении аварии.
- Теплоноситель находится внутри теплообменника. Вихревые токи разогревают его до заданной температуры. За счет разницы температур теплоносителя на входе и выходе происходит его непрерывная циркуляция. Не требуется даже подключение насоса.
Важно! Котлы индукционного типа можно применять в системах как с естественной, так и с принудительной циркуляцией.
- В качестве теплоносителя можно использовать масло, тосол или антифриз. Качество теплоносителя значения не имеет.
- Вибрация системы, которую человек не ощущает, предотвращает осаждение накипи на тепловом контуре.
- В качестве внешней оболочки используется корпус из металла, который оснащен электрозащитной и тепловой изоляцией.
- Конфигурация котла может быть любая. Поскольку бак внутри котла отсутствует, размеры его небольшие, а масса не более 50 кг.

Важно! Нельзя включать индукционный котел, если система не заполнена теплоносителем. Это чревато перегревом котла и выходом из строя его элементов.
к содержанию ↑Важно! Для тех, кто проводит много времени на даче, большой проблемой может быть отсутствие горячей воды. Этот вопрос можно решить. Перейдите по ссылке и узнайте, как сделать бойлер своими руками.
Преимущества:
- Высокое значение КПД (95-98%).
- Большой ассортимент моделей разных мощностей, рассчитанных на напряжение 220 или 380 В.
- Быстрое прогревание отопительной системы.
- Возможность работы с разными теплоносителями.
- Герметичность контура, по которому проходит теплоноситель. Это полностью исключает протечки и неисправности, связанные с ними.
- Продолжительная работа без образования накипи. Именно накипь снижает со временем эффективность работы котлов, оснащенных ТЭНами. По этой же причине, ТЭНы перегреваются, и прибор выходит из строя.

- Продолжительный срок службы (25-30 лет).
Важно! Есть и недостатки, в числе которых — высокая стоимость. Это и является стимулом для самостоятельного изготовления индукционного котла. Несмотря на сложность индукционных процессов, есть возможность создать устройство, которое не уступает по своим эксплуатационным качествам промышленным образцам.
к содержанию ↑Важно! Хотите, чтобы дизайн вашего жилья был эксклюзивным? Воспользуйтесь подробными инструкциями, чертежами и схемами, и создайте мебель своими руками.
Котел, питающийся от сварочного инвертора
Это — довольно простая конструкция. Самый сложный элемент индукционного котла — это высокочастотный преобразователь. Инвертор для котла отопления своими руками изготовить непросто. Его роль хорошо выполняет современный сварочный инвертор, который способен выдавать выходной сигнал, частота которого составляет от 20 до 50 кГц. Помимо этого, для монтажа нужны:
- Проволока из меди в эмалевой изоляции с диаметром в 1,0-1,5 мм.

- Изолированный провод, оснащенный клеммами, чтобы подключать обмотку к инвертору.
- Обрезки проволоки из нержавеющей стали с диаметром в 3-5 мм, длина 50 мм.
- Мелкая сетка из нержавеющей стали.
- Метровый отрезок полиэтиленовой или полипропиленовой водопроводной трубы с диаметром в 50 мм и с толщиной стенки 8,4 мм.
- Текстолит для закрепления обмотки.
- Эпоксидка для изоляции обмотки.
Важно! Корпусом самодельному котлу может служить распределительный шкаф из металла или пластика. В шкаф можно установить инвертор и нагревательный элемент.
Важно! В наше время хозяйки все реже занимаются консервацией, прибегая к заморозке фруктов на зиму. В обычном холодильнике невозможно разместить большое количество плодов. Если бюджет не позволяет приобрести морозильную камеру, сделайте ее самостоятельно. Вам поможет наш пост «Как сделать морозильную камеру своими руками?».
Алгоритм монтажа индукционного котла своими руками — чертежи и порядок сборки:
- Используя эпоксидный клей, закрепите на куске трубы 4 текстолитовые полосы шириной в 8-10 мм.
При этом, нужно отступить от концов трубы по 7-10 см. На эти полосы будет наматываться обмотка. Чтобы закрепить крайние витки, сделайте в текстолите пазы. - Намотайте 50-100 витков медного провода в изоляции. Расстояние между витками должно быть одинаковым, примерно 0,3-0,6 мм.
Важно! Число витков зависит от удельного сопротивления провода и его диаметра, а также выходных характеристик инвертора.
- При установке котла в жилом помещении желательно выполнить тороидальную внешнюю обмотку, чтобы уменьшить внешнее электромагнитное поле. Тороидальная обмотка имеет одинаковое число встречно направленных витков. Происходит взаимная компенсация электромагнитных потоков (они проходят исключительно по внутреннему контуру).
- Вставьте стальную сетку внутрь трубы и плотно набейте трубу с противоположного конца отрезками проволоки из нержавеющей стали. Под действием вихревых токов металл будет нагреваться.
Важно! Желательно применять именно нержавейку, чтобы избежать коррозии металла.
Но за неимением нержавейки, подойдет и обычная проволока-катанка.
- Напаяйте на оба конца отрезка трубы переходники из полипропилена. Установите на них шаровые вентили для перекрывания циркуляции воды.
- Установите аварийный клапан для сброса давления со стороны выходного верхнего переходника. Изолируйте обмотку эпоксидным клеем.
Важно! При изготовлении эпоксидного клея, добавьте на 10-15% меньше отвердителя. Изоляция будет не такой хрупкой.
- Используя обжимные клеммы, закрепите к выводам обмотки изолированные провода. Необходимо, чтобы второй конец провода имел клеммы для подсоединения к инвертору.
Важно! Диаметр проводов нужно подбирать таким образом, чтобы он выдерживал наибольший выходной ток инвертора.
- Закрепите теплообменник в шкафу на кронштейнах из термостойкого материала, не проводящего электрический ток.
Хороший вариант — текстолит. - Подключите водонагреватель к системе, заполните ее теплоносителем.
- Установите инвертор в нижней части шкафа. Подключите к нему клеммы и включите его в сеть. Запустите котел и настройте его на оптимальный режим работы.
к содержанию ↑Важно! У многих мужчин дома есть машинка для стрижки волос. Что делать, если она вышла из строя или появился новый прибор? Любители мастерить своими руками подарят ей новую жизнь. Мы подготовили лучшие идеи в статье «Что можно сделать из машинки для стрижки волос?».
Как сделать индукционный котел своими руками из индукционной плитки?
Разберите нагревательный элемент и используйте медный провод для наматывания на теплообменник. Используйте блок управления плиткой для питания обмотки, выставив нужную мощность на панели управления.
Однако этот метод имеет целый ряд своих минусов:
- Необходимость в самостоятельном расчете индуктивности вновь намотанной катушки.
Не факт, что она совпадет с первоначальным значением. Прибор может выйти из строя. - Большинство индукционных плит оснащено функцией автоматического отключения через 2-3 часа работы. Это значит, что котел будет регулярно отключаться.
- Мощность плиток, как правило, не превышает 2,5 кВт. По этой причине, используя детали от индукционной плиты, вы сможете изготовить только маломощный котел.
Есть и более простой способ использования индукционной плиты, не разбирая ее: установить на плитку герметично выполненный бак из нержавеющей стали с входным и выходным штуцерами и подключить к системе отопления.
к содержанию ↑Важно! Перед каждым, кто купил новый холодильник, возникает проблема: куда деть старый? На нашем портале полезных советов есть статья, которая поможет решить этот вопрос, для этого переходите по ссылке «Старый холодильник».
Видеоматериал
youtube.com/embed/k6fXWhDlyXc?feature=oembed» frameborder=»0″ allow=»autoplay; encrypted-media» allowfullscreen=»»/>
Обладая определенными знаниями в области электротехники, вы сможете выполнить индукционный котел отопления своими руками.
Схема и монтаж особой сложностью не отличаются.
Поделиться в соц. сетях:
Индукционный котел отопления своими руками: как сделать?
Растущие цены на энергоносители толкают потребителей искать новые способы обогрева своих домов. Один из таких вариантов – это индукционная энергия, с помощью которой производится тепло. На сегодняшний день — это самый дешевый вариант. К тому же индукционный котел отопления своими руками сделать не проблема. То есть, выгода двойная.
Конечно, необходимость знания принципов работы индукционных котлов, их устройство и комплектация. Все это будет лежать в основе изготовления теплового агрегата. Но схема установки настолько проста, что при ее создании у потребителя не возникает сложностей. Итак, в этой статье будем говорить об индукционном котле отопления.
Устройство и принцип работы
В основе принципа действия индукционного прибора – переработка электрической энергии в тепловую. По сути, это агрегат из категории «электрические отопительные котлы».
Но у него совершенно другой механизм преобразования энергии. И если в обычных электрических котлах используются ТЭНы или электроды, то в индукционном установлен трансформатор (индуктор) отсюда и само название аппарата.
Именно поэтому нагрев теплоносителя происходит гораздо быстрее. Индуктор состоит из двух обмоток: первичной и вторичной:
- Первичная обмотка располагается внутри трансформатора. По ней протекает электрический ток, который создает вихревые электрические потоки. Они, в свою очередь, образуют электромагнитное поле, которое передает тепло обмотке вторичной.
- Вторичная обмотка – это сам корпус индуктора. Под действием электромагнитного поля она нагревается и передает тепловую энергию теплоносителю.
Совет! Чтобы увеличить коэффициент полезного действия всей установки, рекомендуется корпус прибора утеплить. Вот почему так важно? чтобы он состоял из так называемой рубашки (двух слоев). Внутри нее и укладывается теплоизоляция.
Кстати, именно с ее помощью 98% тепловой энергии уходит на обогрев теплоносителя.
Из всего вышесказанного можно сделать вывод, что индукционный отопительный агрегат – достаточно эффективный агрегат, который обладает рядом достоинств:
- Небольшими габаритными размерами, а соответственно и весом.
- Сокращается время обогрева теплоносителя почти в два раза, если сравнивать с любыми электрическими котлами, в которых установлены ТЭНы.
- Магнитная индукция предотвращает появление накипи и внутри самого котла и в трубопроводах, по которым течет теплоноситель. Если вдуматься, то этот аппарат можно считать вечным. Ему не нужно обслуживание.
Самодельный индукционный котел
Как уже было сказано выше, индукционный котел своими руками собрать будет несложно. Здесь не требуется специальное образование или глубокие познания в теплотехнике. Но умение пользоваться сварочным аппаратом вам обязательно пригодиться. Ведь котел придется устанавливать в действующую отопительную систему, приваривая его к подающему и обратному контуру.
Необходимое количество материалов и схема сборки
Что потребуется, чтобы собрать индукционный котел?
- В качестве корпуса для котла может быть использована пластиковая труба диаметром 100 мм. Толщина трубы 5 мм.
- Из алюминиевой катанки диаметром 7 мм нарезаются кусочки длиною по 5 см. Ими будет заполняться корпус отопительного агрегата.
- Чтобы алюминиевые куски проволоки не высыпались из трубы, необходима металлическая сетка, которая крепится к нижнему торцу будущего котла.
- Для того чтобы котел принял законченный вид, необходимы два специальных переходника. Они устанавливаются с торцов и закрепляются там. Трубные переходники предназначены для одной цели – провести соединение с подающим и обратным трубопроводом.
Совет! Алюминиевые кусочки катанки необходимо засыпать так, чтобы они полностью заполнили все пространство трубной конструкции. То есть, последовательность сборки такова: устанавливается нижний переходник, изнутри укладывается сетка, производится заполнение алюминиевой проволокой, устанавливается верхний переходник.
Теперь необходима медная эмалированная проволока, которую накручивают на внешнюю плоскость пластиковой трубы. Количество витков приблизительно 90. Будьте внимательны при проведении этой операции.
Главное – соблюсти точные размеры пространства между витками, надо добиться того, чтобы участки проволоки не соприкасались. Все надо делать очень аккуратно. По сути, накрученная медная проволока и есть индукционная катушка, то есть, это первичная обмотка:
- Безопасность любого агрегата – это основа его эксплуатации и обслуживания. Поэтому рекомендуется провести изоляцию самодельного индукционного котла с внешней стороны, где закреплена катушка. Для выбора изоляционного материала обратите внимание на его электро- и гидроизоляционные характеристики. Это наиважнейшие показатели при выборе.
- Устанавливать сам индукционный прибор можно на любом участке отопительного трубопровода. Он имеет компактные размеры, так что много места занимать не будет.
- Крепление отопительного агрегата в систему отопления производится с помощью переходников и сварочного аппарата.
То есть, вырезается участок трубы, вместо которой и устанавливается котел. Обратите внимание, что диаметр переходника должен совпадать с диаметров трубы отопления. - А вот подключение индукционного котла к сети переменного тока можно лишь через высокочастотный трансформатор. Включать же прибор можно лишь при заполненной отопительной системе. В противном случае пластиковая труба под действием высокой тепловой энергии просто расплавиться.
Сооруженный индукционный котел отопления своими руками – это отопительный прибор, который ничего не стоит. Правда, отметим, что у этого варианта есть несколько недостатков:
- Не очень презентабельный внешний вид.
- Невысокая эффективность.
Наша же задача показать, как можно сделать этот агрегат своими руками, какие средства на него необходимы, сколько времени все это занимает. Конечно, существуют модели более дорогие и эффективные.
К примеру, конструкция из двух металлических труб разного диаметра, вставленных друг в друга.
Но в этой статье нам важно было показать устройство индукционного котла и принцип его работы. Поэтому в качестве примера была выбрана простейшая модель.
Что мы хотели сказать этой статьей? Существует большая разновидность отопительных агрегатов, которые работают на разных видах топлива. И если перед вами стоит задача экономии энергоресурсов, то индукционный котел один из таких вариантов. Тем более есть возможность изготовить его своими руками.
Индукционный нагреватель DIY: 10 шагов (с изображениями)
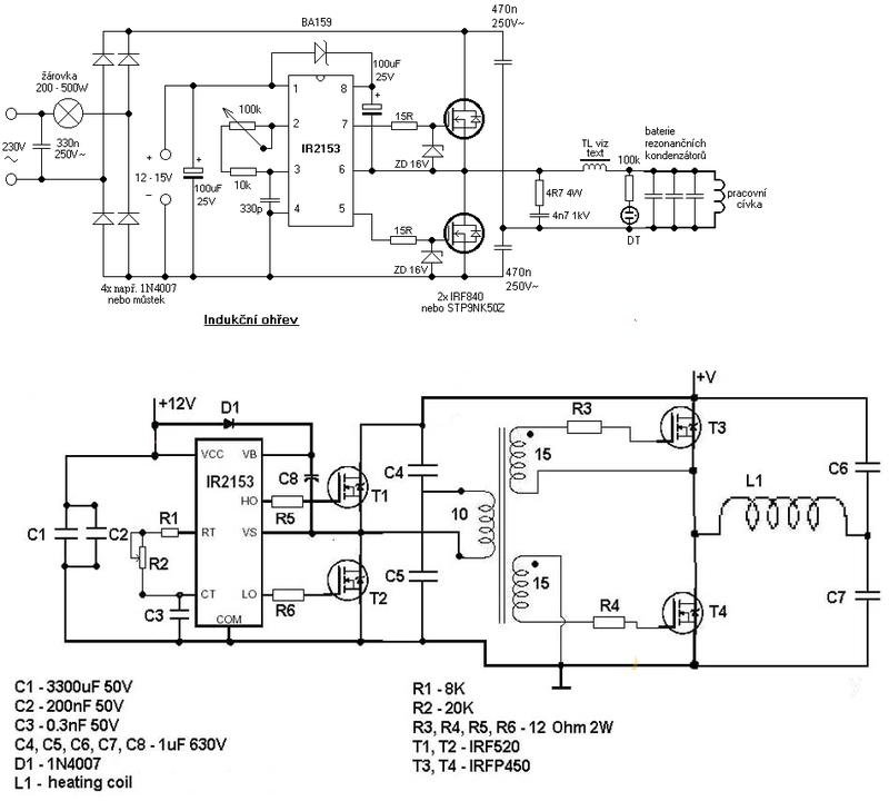
Многие из вас, читающие это, могут спросить: «Что такое драйвер ZVS»? Что ж, это чрезвычайно эффективная схема генератора, способная создавать чрезвычайно мощное электромагнитное поле, которое нагревает металл. Это руководство показывает вам, как делать это основа индукционного нагревателя.
Чтобы понять, как работает этот блок питания, я объясню его различные разделы. Первая секция — это блок питания на 24 вольта.Блок питания должен выдавать 24 вольта при токе 10 ампер.
В качестве источника питания я буду использовать две герметичные свинцово-кислотные батареи, соединенные последовательно. Затем питание подается на плату драйвера ZVS. Генератор ZVS проталкивает и пропускает ток через катушку вокруг нагреваемого объекта. Это постоянное изменение направления тока создает флуктуирующее магнитное поле. Это вызывает множество небольших вихревых токов в металле (см. Диаграмму выше). Все эти токи относительно велики, и из-за низкого сопротивления целевого металла выделяется тепло.2 * Р.
Теперь очень важен тип металла нагреваемого объекта. Черные металлы обладают более высокой магнитной проницаемостью, поэтому они могут использовать больше энергии магнитного поля. Это позволяет нагревать их быстрее, чем другие материалы. Металлы, такие как алюминий, имеют более низкую магнитную проницаемость, поэтому им требуется больше времени для нагрева. Вещи, обладающие высоким сопротивлением и низкой магнитной проницаемостью, например человеческий палец, вообще не будут нагреваться индукционным нагревателем.
Прочность материала также очень важна. Если у вас есть более высокое сопротивление в целевом металле, тогда будет протекать меньший ток, поэтому мощность, преобразованная в тепло, станет экспоненциально меньше. Если у вас металл с меньшим сопротивлением, то ток будет выше, но потери мощности будут меньше из-за закона Ома. Это немного сложно, но из-за взаимосвязи между сопротивлением и выходной мощностью максимальная выходная мощность достигается, когда сопротивление объекта приближается к 0.
Генератор ZVS — самая сложная часть этой схемы, поэтому я собираюсь объяснить, как он работает. Прежде всего, когда ток включен, он проходит через 2 индуктивных дросселя с каждой стороны катушки. Дроссель предназначен для того, чтобы цепь не потребляла слишком много силы тока при запуске. Ток также течет через два резистора 470 Ом на затворы двух МОП-транзисторов. Теперь, поскольку ни один компонент не идеален, первым включается один Mosfet. Когда это происходит, он забирает весь ток затвора от другого МОП-транзистора.
Он также потянет сток того Mosfet, который находится на земле. Это не только позволит току течь через катушку на землю, но также позволит току течь через один из быстрых диодов, формирующих другой затвор другого МОП-транзистора, блокируя его. Поскольку параллельно катушке установлен конденсатор, он создает резонансный контур резервуара, который начинает колебаться. Из-за этого резонансного действия сток другого МОП-транзистора будет колебаться взад и вперед по своему напряжению, в конечном итоге достигая 0 вольт. Как только это напряжение будет достигнуто, заряд затвора от включенного МОП-транзистора разрядится через быстрый диод в сток противоположного МОП-транзистора, эффективно отключив его.Когда этот Mosfet выключен, у другого Mosfet есть возможность включиться. После этого цикл повторяется тысячи раз в секунду. Резистор 10 кОм предназначен для истощения любого избыточного заряда затвора на МОП-транзисторе, потому что он похож на конденсатор, а стабилитрон предназначен для поддержания на затворе МОП-транзистора напряжения 12 В или ниже, чтобы они не взорвались.
Этот высокочастотный генератор большой мощности позволяет нагревать металлические предметы.
Пришло время построить эту штуку!
Самодельный индукционный нагреватель Схема DIY
Схема индукционного нагревателяКак работают эти индукционные нагреватели? Мы рассмотрим схему и шаг за шагом объясним, как создается колебательный сигнал, как индуцируется ток и как нагревается металл.Наконец, мы используем эту схему и устанавливаем самодельную версию и смотрим, работает ли она на нагрев некоторых металлов. Так что посмотрим …
ЧАСТЬ 1 — Коммерческий модуль
Во-первых, чтобы узнать и сопоставить сигналы, я купил один из этих коммерческих модулей индукционного нагревателя. Этот рекламируется как 1000 Вт mdoule. Мы видим огромные конденсаторы, несколько катушек и еще несколько компонентов, а на выходе — огромную катушку из толстой медной проволоки.
Эта выходная катушка создаст мощное магнитное поле, которое будет нагревать металлы, и мы увидим, как это сделать.Я делаю еще одну катушку из медного провода и помещаю ее рядом с катушкой индукционного нагревателя, и, как вы можете видеть на осциллографе, у нас есть колебательный сигнал около 100 МГц.
Чтобы понять, как этот модуль нагревает металлы, нам нужно понять 3 вещи. Во-первых, как магнитные поля могут вызывать токи внутри металлов и обратный процесс, как токопроводящие провода будут создавать магнитные поля. Затем нам нужно увидеть, как резонанс этих катушек и конденсаторов будет создавать высокочастотные сигналы и, наконец, как ток будет нагревать металлы.Как вы можете видеть ниже, после включения модуля эти высокочастотные и мощные колебания нагревают металл до ярко-красного цвета всего за несколько секунд.
ЧАСТЬ 2 — Закон Фарадея
Закон индукции Фарадея — это основной закон электромагнетизма, предсказывающий, как магнитное поле будет взаимодействовать с электрической цепью, создавая явление электродвижущей силы, называемое электромагнитной индукцией.
Это основной принцип работы трансформаторов, индукторов и многих типов электродвигателей, генераторов и соленоидов.Таким образом, движущийся магнит будет создавать изменения магнитного потока внутри катушки, и тем самым мы можем индуцировать ток внутри катушки. Но что еще могло формировать коретерирование магнитных полей?
Что ж, еще один компонент, помимо amgnet, который также создает магнитные поля, — это катушка. Да, катушка может выполнять обратный процесс индукции тока. Если мы подаем ток через катушку, будет создано магнитное поле, поэтому нам не нужны магниты. Катушка могла создавать магнитное поле и наводить ток во второй катушке, как трансформаторы.Итак, теперь мы знаем, как вызвать ток, и этот ток будет нагревать наш металл. Ниже вы можете увидеть, как я передаю сигнал от одной катушки к другой.
ЧАСТЬ 3 — Частота резонанса
В этом примере мы будем использовать параллельно катушку и конденсатор. Это называется резервуаром LC, и если мы ударим по нему электроникой, он будет резонировать на своей резонансной частоте.
Итак, если я приложу небольшой импульс напряжения, и они отключат соединение, это создаст быстро колеблющийся сигнал.Я подключаю конденсатор и катушку параллельно и очень быстро прикасаюсь к одному кабелю с напряжением 12 В к этому резервуару LC. Посмотрите ниже, что происходит. После прикосновения к резервуару LC я получаю на осциллографе первый осциллирующий сигнал, который медленно затухает. Итак, теперь мы получаем наши высокочастотные и мощные колебания, которые позже индуцируют ток внутри металла. Но наша схема работает немного иначе. Для этого давайте взглянем на схему базового и простого модуля индукционного нагревателя.
ЧАСТЬ 4 — Схема
В этом примере мы будем использовать параллельно катушку и конденсатор.Это называется резервуаром LC, и если мы ударим по нему электроникой, он будет резонировать на своей резонансной частоте. Итак, если я приложу небольшой импульс напряжения, и они отключат соединение, это создаст быстро колеблющийся сигнал.
Я подключаю конденсатор и катушку параллельно и очень быстро прикасаюсь к одному кабелю с напряжением 12 В к этому резервуару LC. Посмотрите ниже, что происходит. После прикосновения к резервуару LC я получаю на осциллографе первый осциллирующий сигнал, который медленно затухает. Итак, теперь мы получаем наши высокочастотные и мощные колебания, которые позже индуцируют ток внутри металла.Но наша схема работает немного иначе. Для этого давайте взглянем на схему базового и простого модуля индукционного нагревателя.
Итак, как вы можете видеть на схеме выше, у нас на выходе 3 катушки. Пока не обращайте внимания на катушку L3, потому что это будет выходная катушка, которая будет создавать магнитное поле. У нас есть 2 катушки L1 и L2 и один конденсатор C1. У нас будет резонанс, как и раньше, но на этот раз он будет другим и никогда не прекратится. Как вы можете видеть, у нас также есть два диода, D1 и D2, которые подключены к затвору двух транзисторов, T1 и T2.Когда сигнал сначала колеблется на C1, на одной стороне C1 будет положительное напряжение, а на другой стороне C1 — отрицательное напряжение.
Таким образом, один диод будет пропускать ток, а другой — нет. Итак, один транзистор будет включен, а другой выключен. Но буквально через несколько секунд из-за этого процесса полярность на C1 изменится, и это активирует второй транзистор и выключит другой. И этот процесс будет повторяться снова и снова, и это изменит поток тока внутри катушки L3, потому что, как вы можете видеть, один энф этой катушки подключен к 15 В, а другой конец будет подключен к отрицательному или положительному, и тем самым будет создаваться колебательный ток.Это создаст колеблющееся магнитное поле.
Помогите мне, поделившись этим постом
Как спроектировать схему индукционного нагревателя
В статье дается пошаговое руководство по проектированию собственной самодельной базовой схемы индукционного нагревателя, которую также можно использовать в качестве индукционной варочной панели.
Базовая концепция индукционного нагревателя
Вы, возможно, встречали много схем индукционного нагревателя своими руками в Интернете, но, похоже, никто не раскрыл решающий секрет реализации идеальной и успешной конструкции индукционного нагревателя.
Прежде чем узнать этот секрет, важно знать основные принципы работы индукционного нагревателя.
Индукционный нагреватель на самом деле является крайне «неэффективной» формой электрического трансформатора, и эта неэффективность становится его основным преимуществом.
Мы знаем, что в электрическом трансформаторе сердечник должен быть совместим с наведенной частотой, и когда существует несовместимость между частотой и материалом сердечника в трансформаторе, это приводит к выделению тепла.
По сути, трансформатору с железным сердечником потребуется более низкий диапазон частот от 50 до 100 Гц, и по мере увеличения этой частоты сердечник может проявлять тенденцию к пропорциональному нагреванию. Это означает, что если частота будет увеличена до гораздо более высокого уровня, она может превысить 100 кГц, что приведет к сильному выделению тепла внутри ядра.
Да, именно это и происходит с системой индукционного нагрева, где варочная панель действует как сердечник и, следовательно, сделана из железа.
А индукционная катушка подвергается воздействию высокой частоты, что в совокупности приводит к выделению пропорционально интенсивного количества тепла на сосуде. Поскольку частота оптимизирована на очень высоком уровне, обеспечивается максимально возможный нагрев металла.
Теперь давайте продолжим и изучим важные аспекты, которые могут потребоваться для проектирования успешной и технически правильной схемы индукционного нагревателя. Следующие детали объяснят это:
Что вам понадобится
Две основные вещи, необходимые для создания любой индукционной посуды:
1) Бифилярная катушка.
2) Схема генератора регулируемой частоты
Я уже обсуждал несколько схем индукционного нагревателя на этом веб-сайте, вы можете прочитать их ниже:
Схема солнечного индукционного нагревателя
Схема индукционного нагревателя с использованием IGBT
Простая схема индукционного нагревателя — Схема нагревательной плиты
Схема малого индукционного нагревателя для школьного проекта
Все вышеперечисленные звенья имеют две вышеупомянутые общие черты, то есть у них есть рабочая катушка и каскад задающего генератора.
Проектирование рабочей катушки
При разработке индукционной посуды рабочая катушка должна быть плоской по своей природе, поэтому она должна быть бифилярного типа с ее конфигурацией, как показано ниже:
Бифилярная конструкция катушки, показанная выше, может быть эффективно применяется для изготовления домашней индукционной посуды.
Для оптимального отклика и низкого тепловыделения внутри катушки убедитесь, что провод бифилярной катушки сделан из множества тонких медных жил вместо одной сплошной проволоки.
Таким образом, это становится рабочей катушкой кухонной посуды, теперь концы этой катушки просто нужно объединить с согласующим конденсатором и совместимой сетью частотного драйвера, как показано на следующем рисунке:
Проектирование серии H-Bridge Схема резонансного драйвера
До сих пор информация должна была просветить вас относительно того, как сконфигурировать простую индукционную посуду или конструкцию индукционной варочной панели, однако наиболее важной частью конструкции является то, как резонировать конденсаторную сеть катушки (контур резервуара) в наиболее оптимальный диапазон, чтобы схема работала на наиболее эффективном уровне.
Для того, чтобы цепь катушки / емкости конденсатора (LC-цепь) работала на их уровне резонанса, необходимо, чтобы индуктивность катушки и емкость конденсатора были идеально согласованы.
Это может произойти только тогда, когда реактивное сопротивление обоих аналогов одинаково, то есть реактивное сопротивление катушки (индуктора) и конденсатора примерно одинаковы.
Как только это будет исправлено, можно ожидать, что контур резервуара будет работать на своей собственной частоте, а сеть LC достигнет точки резонанса.Это называется идеально настроенной LC-схемой.
На этом завершаются основные процедуры проектирования цепи индукционного нагревателя.
Вам может быть интересно узнать, что такое резонанс контура LC. ?? И как это можно быстро рассчитать для выполнения конкретной конструкции индукционного нагревателя? Мы подробно обсудим это в следующих разделах.
Вышеупомянутые абзацы объясняют фундаментальные секреты разработки недорогой, но эффективной индукционной варочной панели в домашних условиях, в следующих описаниях мы увидим, как это можно реализовать, специально рассчитав ее ключевые параметры, такие как резонанс настроенного контура LC и правильный размер провода катушки для обеспечения оптимальной пропускной способности тока.
Что такое резонанс в LC-цепи индукционного нагревателя
Когда конденсатор в настроенной LC-цепи на мгновение заряжается, конденсатор пытается разрядить и сбросить накопленный заряд по катушке, катушка принимает заряд и сохраняет заряд в форме магнитного поля. Но как только конденсатор разряжен в процессе, катушка вырабатывает почти эквивалентное количество заряда в виде магнитного поля, и теперь она пытается заставить его вернуться внутрь конденсатора, хотя и с противоположной полярностью.
Изображение предоставлено:
Википедия
Конденсатор снова вынужден заряжаться, но на этот раз в противоположном направлении, и как только он полностью заряжен, он снова пытается опустошиться через катушку, и это приводит к обмен заряда в форме колебательного тока через LC-сеть.
Частота этого колебательного тока становится резонансной частотой настроенного LC-контура.
Однако из-за собственных потерь вышеуказанные колебания со временем затухают, а частота и заряд через какое-то время заканчиваются.
Но если разрешено поддерживать частоту через внешний частотный вход, настроенный на тот же самый уровень резонанса, то это может гарантировать постоянный эффект резонанса, индуцируемый через LC-контур.
На резонансной частоте мы можем ожидать, что амплитуда напряжения, колеблющегося в LC-цепи, будет на максимальном уровне, что приведет к наиболее эффективной индукции.
Следовательно, мы можем подразумевать, что для реализации идеального резонанса в сети LC для конструкции индукционного нагревателя нам необходимо обеспечить следующие важные параметры:
1) Настроенная цепь LC
2) И частота согласования для поддержания резонанс LC-контура.
Это можно рассчитать по следующей простой формуле:
F = 1 ÷ 2π x √LC
где L — в Генри, а C — в Фарадах
Если вы не хотите идти Из-за хлопот расчета резонанса резервуара LC катушки по формуле гораздо более простым вариантом может быть использование следующего программного обеспечения:
LC Resonant Frequency Calculator
Или вы также можете построить этот измеритель угла наклона сетки для определения и настройки резонанса частота.
После того, как резонансная частота определена, пора настроить полномостовую ИС на эту резонансную частоту, соответствующим образом выбрав компоненты синхронизации Rt и Ct. Это может быть выполнено методом проб и ошибок путем практических измерений или с помощью следующей формулы:
Для расчета значений Rt / Ct можно использовать следующую формулу:
f = 1 / 1,453 x Rt x Ct, где Rt — в Омах и Ct в Фарадах.
Использование последовательного резонанса
В концепции индукционного нагревателя, обсуждаемой в этом посте, используется последовательный резонансный контур.
Когда используется последовательный резонансный LC-контур, у нас есть последовательно соединенные индуктор (L) и конденсатор (C), как показано на следующей схеме.
Общее напряжение В , приложенное к последовательному LC, будет суммой напряжения на катушке индуктивности L и напряжения на конденсаторе C. Ток, протекающий через систему, будет равен току, протекающему через L и компоненты C.
V = VL + VC
I = IL = IC
Частота приложенного напряжения влияет на реактивные сопротивления катушки индуктивности и конденсатора.Когда частота увеличивается от минимального значения до более высокого значения, индуктивное реактивное сопротивление XL индуктора будет пропорционально увеличиваться, но XC, то есть емкостное реактивное сопротивление, будет уменьшаться.
Однако, когда частота увеличивается, будет конкретный случай или порог, когда величины индуктивного и емкостного сопротивления будут просто равны. Этот экземпляр будет резонансной точкой серии LC, и частота может быть установлена как резонансная частота.
Следовательно, в последовательном резонансном контуре резонанс будет возникать, когда
XL = XC
или, ωL = 1 / ωC
, где ω = угловая частота.
Оценка значения ω дает нам:
ω = ωo = 1 / √ LC, которая определяется как резонансная угловая частота.
Подставляя это в предыдущее уравнение, а также конвертируя угловую частоту (в радианах в секунду) в частоту (Гц), мы, наконец, получаем:
fo = ωo / 2π = 1 / 2π√ LC
fo = 1 / 2π√ LC
Расчет сечения провода для рабочей катушки индукционного нагревателя
После того, как вы рассчитали оптимизированные значения L и C для цепи резервуара индукционного нагревателя и оценили точную совместимую частоту для схемы драйвера, пришло время вычислить и зафиксируйте текущую пропускную способность рабочей катушки и конденсатора.
Поскольку ток в конструкции индукционного нагревателя может быть существенно большим, этот параметр нельзя игнорировать, и его следует правильно назначить цепи LC.
Использование формул для расчета размеров проводов для индукционных проводов может быть немного сложным, особенно для новичков, и именно поэтому на этом сайте было включено специальное программное обеспечение для того же самого, которое любой заинтересованный любитель может использовать для измерения размера провод правильного размера для вашей индукционной варочной панели.
О компании Swagatam
Я инженер-электронщик (dipIETE), любитель, изобретатель, разработчик схем / печатных плат, производитель. Я также являюсь основателем веб-сайта: https://www.homemade-circuits.com/, где я люблю делиться своими инновационными идеями и руководствами по схемам.
Если у вас есть какой-либо вопрос, связанный со схемой, вы можете взаимодействовать с ним через комментарии, я буду очень рад помочь!
Как построить индукционный нагреватель и как он работает?
Как построить индукционный нагреватель и как он работает?
#DIY
Индукционный нагрев — это процесс нагрева с помощью электропроводящего объекта.
Объект обычно металлический и использует вихревые токи для выработки тепла. Процесс работает по принципу электромагнитной индукции. Этот процесс нагрева является точным,
Быстрым, эффективным и бесконтактным.
Система индукционного нагрева включает в себя индукционный источник питания и преобразует
в переменный ток. Ток подается на рабочую головку и катушку,
. Он генерирует в ней электромагнитное поле.
Компонент расположен в катушке индукционного нагревателя, а
Поле индуцирует ток на заготовке, переходящий в выделение тепла.
Как сделать индукционный нагреватель?
Посмотрите видео ниже
В индукционном нагревателе используется система индукционного нагрева для нагрева в различных целях.
Эти нагреватели применяются в промышленности, в металлургических цехах,
индукционных варочных и чаще всего для кипячения воды. Процедура изготовления индукционного нагревателя проста и эффективна.
Работает по принципу высокочастотной магнитной индукции.Схема очень проста и использует только общие компоненты. Индукционная катушка металлическая и обычно используется медь. Он потребляет ток 5А и нагревает кончик отвертки всего за 30 секунд.
Схема состоит из встроенных транзисторов для индукции тока в катушке. Схема управления индукционного нагревателя использует переключение нулевого напряжения на
Активируйте транзисторы и обеспечивает эффективный поток энергии. Ток протекает в катушке и производит вихревые токи. Через вихревые токи вокруг заготовки индуцируется магнитное поле.Магнитное поле наводит ток на компонент, превращающийся в тепловыделение.
Как работает катушка в индукционном нагревателе?
С помощью поля переменного тока
Энергия проходит через рабочую катушку индукционного нагревателя на рабочем месте.
Ток, проходящий через катушку индукционного нагревателя.
Создает магнитное поле и наводит вихревые токи на заготовке. Это генерирование вихревых токов на компоненте нагревает его до необходимой температуры.
Дополнительная принципиальная схема
Индукционный нагреватель
Учебное пособие по индукционному нагревателю
10 кВт и 3 кВт
Отказ от ответственности: в обсуждаемых темах используется высокое напряжение и тепло. Они могут причинить материальный ущерб, а также причинить вред и убить. Этот сайт и автор сделали эту информацию общедоступной только в образовательных целях. Любой, кто читает это и пытается создать устройство на основе какой-либо его части, делает это на свой страх и риск.Это снимает с себя всякую ответственность и никого не поощряет к этому. Индукционный нагреватель — интересное устройство, позволяющее быстро нагревать металлический предмет.
При достаточной мощности можно даже расплавить металл. Индукционный нагреватель работает без ископаемого топлива и может отжигать и нагревать предметы различной формы. Я задумал сделать индукционный нагреватель, способный плавить сталь и алюминий. До сих пор я мог обеспечить потребляемую мощность более 3 киловатт! Теперь, когда я сделал это, я хотел бы рассказать, как это работает и как вы можете его создать.В конце урока я расскажу и покажу вам, как построить левитационную катушку, которая позволит вам кипятить металлы, находясь в воздухе!
В первой части этого руководства я расскажу о моей разработке инвертора на 3 кВт. Моей первоначальной целью было быстрое нагревание металлов. Моей следующей целью было левитировать металлы. Мне это удалось, но я понял, что не могу левитировать из твердой меди и стали. Их плотность была слишком велика для магнитного поля. Это была моя конечная цель: поднять и приостановить расплавленную медь и сталь.В конце этого руководства я перейду к разработке блока мощностью 10 кВт, который реализовал эту цель.
Я также остановлюсь на проблемах, которые пришлось преодолеть, чтобы этого добиться.
Начнем.
Мой индукционный нагреватель — инвертор. Инвертор использует источник постоянного тока и преобразует его в переменный ток. Электропитание переменного тока приводит в действие трансформатор, который соединен с последовательным баком LC. Частота инвертора устанавливается на резонансную частоту резервуара, что позволяет генерировать очень высокие токи внутри катушки резервуара.2. Заготовка похожа на однооборотную катушку; рабочая катушка имеет несколько витков. Таким образом, у нас есть понижающий трансформатор, поэтому в заготовке генерируются еще более высокие токи.
Я хотел бы поблагодарить Джона Дирмонда, Тима Уильямса, Ричи Бернетта и других участников форума 4hv за неоценимую помощь за то, что они помогли мне разобраться в этой теме. А теперь, прежде чем мы поговорим подробнее, давайте посмотрим, что он может делать:
Позже дам ссылку на видео, на котором он работает.
Вот инвертор:
Теперь я перейду к каждой части. Затем я дам схемы, расскажу о том, как вы можете построить это устройство.
Индукционный котел отопительный контур для частного дома Схема подключения индукционного котла
Котлы разных типов применяются в современных системах водяного отопления. Если рассматривать электрические водогрейные котлы, то по способу нагрева теплоносителя они делятся на три основные категории:
Электрические водогрейные котлы в системе отопления
Классификация
- ТЭНы.В таких котлах вода или другая жидкость нагревается с помощью ТЭНов — специальных нагревательных элементов.
- Электрод. Нагревание теплоносителя осуществляется с помощью электродов. Поскольку вода является проводником электричества, в камере котла между двумя электродами создается электрический потенциал, в результате чего вода нагревается.
- Индукция. Конструкция этого котла для отопления частного дома напоминает трансформатор, в котором металлический сердечник, находящийся в магнитном поле, играет роль нагревателя.
Это относительно новый вид электрокотлов, которые с каждым днем становятся все популярнее.
Индукционный промышленный котел
Преимущества
Каждый тип электрокотла имеет свои достоинства и недостатки. Если рассматривать индукционные котлы, то можно выделить следующие преимущества:
- Вода в таких котлах нагревается намного быстрее по сравнению с другими котлами. Это связано с тем, что время не тратится на нагрев самих ТЭНов или электродов.
- Такие котлы имеют практически такой же КПД, что и трансформаторные: они во много раз больше, чем котлы других типов. Более того, он не меняется на протяжении всего срока службы изделия.
- При работе водонагревателя возникает небольшая вибрация, поэтому в таких котлах образуется меньше накипи.
- Срок службы такого устройства заводского изготовления составляет примерно 20-30 лет, так как в нем очень мало деталей, которые могут сломаться.
недостатки
Из недостатков этого устройства можно выделить два: стоимость — такие устройства на данный момент достаточно дороги, но можно предположить, что в будущем цена упадет.
А хороший домашний мастер сможет изготовить такое устройство своими руками, в несколько раз снизив стоимость готового изделия, возле такого котла образуется магнитное поле, влияние этого поля на человека до конца не изучено, поэтому не рекомендуется устанавливать в жилых помещениях.
Рассмотрев все хорошие и плохие стороны работы котлов данного типа, вы можете принять решение об установке такого устройства в системе отопления частного дома. Если голова на месте, и вы не хотите тратить лишние деньги на покупку, то можете сделать ее самостоятельно.
Изготовление своими руками
Перед тем, как изготовить такое устройство, необходимо в первую очередь разобраться, как оно работает. На самом деле индукционные печи существуют давно и до недавнего времени использовались в производстве для плавки металлов в магнитном поле. Эта печь работает как трансформатор: на первичную обмотку подается ток высокой частоты порядка 1 МГц. Второй — короткозамкнутый, в роли сердечника выступает расплавляемый кусок металла.
То есть, если диэлектрик, например пластик, попадет в магнитное поле, то никак на него не повлияет, металл тут же расплавится.Этим такие печи отличаются от ТЭНов, в которых все плавится.
Принцип работы такого котла показан на рисунке ниже. Стрелки показывают движение магнитных полей внутри и снаружи обмотки.
Принцип работы индукционного котла
При изготовлении индукционного котла можно пойти двумя путями: сердечник — это отрезок трубопровода, в середине которого находится металлический сердечник из кусков проволоки.На трубопровод наматывается радиальная или тороидальная обмотка, по которой пропускается переменный ток высокой частоты; бойлер представляет собой емкость для воды, которую нагревает промышленная индукционная плита.
Для изготовления устройства первого типа нужно взять отрезок трубы диаметром 50 мм, в котором с одной стороны припаян переходник, а внутри проход закрыт предварительно вырезанным кружком из металлическая сетка. Затем из металлической проволоки диаметром 5-8 мм вырезаются куски длиной 7 см.
Эти отрезки уложены в трубу и накрыты сеткой, чтобы они не попали в систему отопления. С другой стороны к трубопроводу припаивается переходник для врезки котла в систему отопления. На эту трубу намотано 90 витков медной проволоки диаметром 1,5-1,7 мм. В этом случае необходимо следить за тем, чтобы витки располагались равномерно и максимально плотно друг к другу.
Для намотки нужно брать новый провод, так как со старым проводом изделие может недолго прослужить.
На рисунке представлен вариант такого котла.
Котел с пластиковыми трубами
Для питания котла можно использовать индукционную плиту или сварочный инвертор. При использовании плитки вместо выходной катушки прибора крепится обмотка. Лучше использовать сварочный инвертор с плавным регулированием тока. Если используется сварочный инвертор, выходной ток подбирается опытным путем, чтобы обмотка не перегревалась, а котел исправно работал.
Подключить котел этого типа можно только при наличии воды в системе, так как без теплоносителя такой котел просто расплавится.
Для изготовления котла другого типа, прежде всего, необходимо приобрести индукционную плиту необходимой мощности. После этого можно приступать к изготовлению бойлера-бака. Танк выполнен размером 600 × 500 × 50 мм. Для этого берется квадратная труба шириной 5 см. Из него вырезают 12 штук длиной 500 мм. 10 штук свариваются со стенками в гребенку размером 500 × 500 × 50 мм.У двух оставшихся кусков вырезается одна стенка и приваривается срезанной стороной к выходам гребенчатых труб. После этого завариваются четыре квадрата 5х5 см, и емкость готова. С двух сторон впускной и выпускной патрубки приварены по диагонали. К задней стенке получившейся емкости можно прикрутить плитку так, чтобы панель управления выступала из емкости.
Перед тем, как подключить конфорку и подключить котел к системе отопления, проверьте сварную конструкцию на герметичность. Для этого одно выходное отверстие необходимо заглушить, а в другое — подавать воду под давлением.Если при давлении 5 атмосфер утечек нет, то можно работать дальше, если есть, нужно переваривать.
На рисунке ниже показан один из вариантов такого котла, где на переднем плане видна сварная конструкция, из-за которой выглядывает пульт управления индукционной печью.
Котел с индукционной печью
При эксплуатации таких устройств, как индукционный котел, необходимо знать следующее:
- Такие котлы следует использовать в системах водяного отопления с принудительной циркуляцией, так как вода в котле должна постоянно циркулировать. .
- Котел лучше устанавливать в нежилом помещении, так как вокруг него образуется магнитное поле, которое может негативно повлиять на организм человека.
- В системе отопления должен быть предохранительный клапан, потому что при выходе из строя насоса сердечник на котле просто сломается.
- Расстояние от пола и потолка дома до котла должно быть не менее 80 см, а от близлежащих предметов — 30 см.
- Сварочный инвертор необходимо заземлить, чтобы избежать поражения электрическим током.

- В системе подключения инвертора должно быть УЗО, которое предотвратит несчастные случаи при работе с котлом.
Не устанавливайте котел в жилых помещениях, так как это опасное устройство для человека, так как он излучает опасное магнитное поле, а также является электрическим и взрывоопасным устройством.
Индукционный котел в системе отопления домаВидео
Отопительный котел. Видео
Об особенностях монтажа и эксплуатации котла индукционного нагрева вы можете узнать из видео ниже.
В заключение можно сказать, что котлы этого типа все еще являются новинкой в системах отопления, но они уже достаточно хорошо себя зарекомендовали на рынке отопительного оборудования. По эффективности они уступают только инфракрасным обогревателям. Однако, в отличие от инфракрасных обогревателей, индукционные котлы можно изготавливать самостоятельно, что делает их более доступными для широкого круга потребителей. Причем, если есть выбор между ТЭНами и индукцией, то, скорее всего, придется делать выбор в пользу последних, ввиду их очевидных преимуществ.
По надежности, энергоэффективности, экономичности они не уступают ни одному котлу с ТЭНом.
В контакте с
На данный момент существует множество методов, позволяющих решить проблему отопления с минимальными затратами. И среди них довольно привлекательным вариантом следует назвать индукционные котлы. Сегодня их можно купить, а также сделать самому. Причем второй вариант предпочтительнее, так как позволяет хозяину неплохо сэкономить.
Дело в том, что при работе такого устройства индукционная энергия электричества расходуется наиболее рационально.В то же время данное устройство имеет такие преимущества, как безопасность и экологичность, так как при его использовании в атмосферу не выделяются вещества, которые могут негативно повлиять на здоровье и окружающую среду.
Как это работает?
По своей конструкции индукционный котел своими руками изготовлен из индуктора типа , конструкция которого представлена первичной и вторичной короткозамкнутыми обмотками.
Задача внутренней обмотки — создавать вихревые токи из поступающего электричества.Это приводит к появлению в нем электромагнитного поля, которое переходит во вторичный короткозамкнутый контур, выполняющий роль корпуса и одновременно нагревательного элемента. Что касается вторичной обмотки, то необходимо передать полученную энергию теплоносителю. В качестве последнего допустимо использовать масло, антифриз и очищенную воду.
Если вкратце описать, как именно работает индукционный отопительный котел, то последний должен обеспечивать поступление воды в отопительный прибор.
После этого электричество поступает на внутреннюю обмотку … При создании напряжения вихревые потоки передаются на вторичную обмотку, обеспечивая нагрев сердечника. Когда вся поверхность достигает необходимой температуры, теплоноситель начинает нагреваться, распределяя тепло.
Приступая к работе
Учитывая, что индукционный котел, используемый для отопления, не содержит сложных элементов, своими руками сможет сделать любой человек, который хотя бы раз имел дело с кусачками и сварочным инвертором .
Результат выполненных работ:
Выполнив все вышеперечисленные операции, у нас будет устройство, которое нужно будет только подключить к системе отопления … Для самостоятельной установки вам потребуется вырезать кусок трубы, а потом вставить туда индукционный котел. После этого катушка подключается к инвертору, и, наконец, в систему вводится вода. Обратите внимание, что для функционирования устройства в системе должна быть охлаждающая жидкость.
Если котел начнет работать без воды или другого теплоносителя, он может выйти из строя. Из-за отсутствия охлаждения пластиковая труба расплавится, в результате чего придется все переделывать. Кроме того, нужно обратить внимание на заземление отопительного прибора, которое вы сделали своими руками.
Индукционный вихревой котел своими руками
Что нужно?
Для этого потребуется трехфазный трансформатор и сварочный аппарат, с которыми вы должны уметь пользоваться.Важным преимуществом индукционного котла вихревого типа является то, что в его конструкции отсутствуют стандартные агрегаты, неспособные справиться с интенсивной эксплуатацией.
Следовательно, меньше шансов, что котел выйдет из строя.
То же можно сказать и о съемных соединениях, которые не используются в этом устройстве. Это полностью исключает риск утечки. К другим преимуществам вихревого индукционного котла можно отнести отсутствие сильного шума при работе. Поэтому в плане выбора места для его установки ограничений нет.
Как это работает?
Конструкция вихревого индукционного котла представляет собой пару труб. Чтобы объединить их в единое изделие, используется сварочный аппарат. В результате должен получиться круг. Подобный круг будет использоваться как стержень и одновременно нагревательный элемент. При создании обмотки ее надевают на пластиковый корпус. Это решение поможет повысить эффективность и производительность прибора. Желательно оснастить прибор прочной изолирующей крышкой, защищающей от потерь тепла и утечки тока.При использовании такого теплоносителя последний взаимодействует с указанной обмоткой, которую необходимо создавать по схеме, применяемой в простых индукционных установках.
Как установить и установить?
Не спешите делать вихревой индукционный котел своими руками. Прежде чем приступить к реализации этой концепции, вы должны понять ряд важных моментов:
Стоит ли рисковать?
Естественно процесс изготовления котла индукционного нагрева своими руками сопряжен с трудностями … Поэтому следует сразу подготовиться к тому, что это займет какое-то время и потребует с вашей стороны достаточно сил. Однако вы все равно можете существенно сэкономить. Дело в том, что ваши затраты на приобретение материалов будут небольшими. Все, что вам может понадобиться во время работы, вы легко найдете в ближайшем строительном магазине. Здесь самое главное, что при соблюдении всех нюансов изготовления этого устройства оно сможет успешно справляться с возложенными на него функциями в течение 30 лет.
Чтобы конечный результат вас не разочаровал, выполняйте все операции в строго определенной последовательности и не торопитесь.
Достаточно один раз попробовать, и позже вы перестанете верить, что такая работа, как изготовление индукционного котла для отопления своими руками, не под силу рядовому владельцу.
Заключение
Несмотря на то, что на сегодняшний день доступно множество методов , которые способны эффективно решить проблему отопления частного дома, индукционные котлы отопления могут быть одним из таких вариантов.Тем более, что особой необходимости обращаться к специалистам нет, так как сделать этот обогреватель своими руками сможет любой желающий. Однако не ждите, что это будет легко. Придется запастись необходимыми материалами и инструментами. Также здесь не помешают советы других мастеров, имеющих опыт создания подобного рода устройств.
Особое внимание стоит уделить грамотной установке индукционного котла. Ведь иначе вы создадите опасную ситуацию для себя и людей, проживающих в доме, где установлено это устройство.К тому же ошибки в выборе места для такого отопительного котла не позволят ему продемонстрировать максимальную эффективность.
Не бойтесь, что у вас не получится с первого раза правильно сделать индукционный котел.
Если у вас возникнут вопросы, не бойтесь задавать их более опытным коллегам, ведь сегодня Интернет готов помочь каждому. И не нужно бояться этой задачи, ведь присущие этому устройству достоинства полностью окупят потраченные на его изготовление и установку время и деньги.К тому же самодельный индукционный котел отопления поможет Вам сэкономить при его эксплуатации.
Сегодня трудно поверить, что отопление может быть экономным. Мы либо платим за электричество и газ, либо сжигаем огромное количество природного сырья. Но есть конструкция, которая может спасти наш кошелек — котел индукционного нагрева, который также будет дешевле сделать своими руками.
Сложно понять, как это работает?
Для работы такого котла электричество еще нужно, но счет уже не будет таким пугающим.Главное достоинство таких обогревателей — в их конструкции. Они очень выгодно преобразуют электроэнергию в тепло (рабочая среда занимает почти 97%).
Это обеспечивает быстрый нагрев с минимальными затратами. Рабочая среда или теплоноситель для индукционного котла — это чаще всего неочищенная вода, которая нагревается и распространяется по системе отопления дома. Но для этой цели вполне подойдет масло или антифриз.
Система преобразования энергии состоит из двух обмоток. Первый принимает ток от сети, создает вихревые потоки, вызывающие электромагнитное поле.Он направлен на внешнюю обмотку, которая также является корпусом котла. Именно здесь нагревается теплоноситель, идущий по трубам.
В индукционный блок должна входить холодная вода, а выходить — горячая. Обычно вход приваривается ко дну корпуса, а выход — сверху. Носитель подается внутрь, обтекает корпус, нагревается за счет хорошей теплопроводности и выходит через верхнее отверстие в систему обогрева. Основная сложность при создании собственного котла — правильно расположить внешнюю обмотку и сердечник, чтобы потоки вихрей и создаваемое поле эффективно нагревали котел.
Для этого важно разобрать приведенную выше схему, которая понятна человеку со средними знаниями физики.
Помимо полезного преобразования электроэнергии, такие котлы с меньшей вероятностью выйдут из строя, поскольку нет отдельного статического нагревательного элемента. Накипь также не оседает на корпусе, поскольку заводная система постоянно находится в состоянии незначительной вибрации. Индукционный котел работает тихо и не производит вредных выбросов.Также маловероятны утечки такой системы, потому что количество сварных швов минимально, а то и вовсе отсутствует. Основным недостатком индукционного нагревателя будет его цена, поэтому самодельных схем становится все больше, рассмотрим одну из них. Также его нельзя располагать рядом с постоянным местом проживания людей, потому что это источник ЭМИ, а значит, потребуется отдельная комната в дальнем углу дома.
Собираем самый простой индукционный котел
Самый простой нагреватель просто заменит часть трубы в системе отопления.
Насколько реально собрать такой индукционный котел своими руками, оценивайте по данной инструкции.
Как собрать индукционный котел своими руками — пошаговая схема
Шаг 1: Выбор преобразователя энергии
Электроэнергетику встретят у входа. Сделать это самостоятельно могут только очень продвинутые пользователи, так как мы назвали эту схему самой простой, мы предполагаем, что вы просто покупаете ее в соответствующем магазине. Какой из предложенных там взять? Это зависит от мощности, которую вы ожидаете от будущего индукционного нагревателя.В среднем для небольшого дома подойдет высокочастотный сварочный инвертор на 15 А. Желательно иметь функцию плавного тока.
Шаг 2: Корпус нагревателя
Не будем возиться со сложной внутренней частью нашего котла, мы пропустим воду через стальную нагретую проволоку. Для этого берем прокат диаметром не менее 7 мм. Нарезать кусочками длиной 5 см. Количество определяется размером корпуса, куда мы их будем заливать.
Сделаем его из пластиковой трубы с толстыми стенками, в будущем на нее намотаем индукционную катушку.Естественно, пластик должен быть термостойким. Нежелательно, чтобы диаметр трубы превышал 50 мм. Его длину узнаем после того, как намотаем катушку, так что берите с запасом.
Шаг 3: индукционная катушка и соединение
Для создания катушки вам понадобится медный провод, который равномерно наматывается на нашу пластиковую трубу. Достаточно сделать 90-100 оборотов. Важно, чтобы между ними оставался одинаковый отступ. Получив желаемый результат, от крайних витков отступите на 10 см и отрежьте трубу.
Шаг 4: переходники
Теперь организуем подачу и отвод теплоносителя. Для этого нужно прикрепить соответствующие переходники. По обеим сторонам трубы кладем металлическую сетку, она не даст высыпаться кускам проволоки. Присоединяем снизу входной переходник, по которому будет течь вода. Затем плотно и полностью заполняем корпус проволокой и закрываем сверху переходником розетки.
Вход и выход желательно оборудовать шаровым краном на тот случай, если вы решили разобрать котел, тогда не будет необходимости сливать воду из трубопровода.
Шаг 5: Подключите
Концы катушки выведены на инвертор, но подключать еще рано. Сначала получившийся агрегат нужно врезать в систему отопления. Для этого отпиливаем в подходящем месте часть трубопровода такого размера, чтобы расположенный вместо него самодельный котел стал без зазоров. Закрепляем впуск и выпуск через переходники. Теперь катушку можно подключить к инвертору переменного тока. Осталось залить воду в систему и включить наш бойлер.
Какие условия необходимы для безопасной работы котла?
Самостоятельно собрать индукционный котел оказалось не так уж и сложно, но есть несколько обстоятельств, без которых невозможно добиться его правильной работы. Такой отопительный агрегат не будет работать, если в вашей отопительной системе не будет принудительной циркуляции теплоносителя. .
.. То есть это должна быть замкнутая сеть с насосом, который будет гнать воду по контуру. Также необходимо иметь возможность заземлить инвертор, иначе пожарная безопасность будет под вопросом.Этот блок необходимо подключить к сети через устройство защитного отключения (УЗО).
В системе обязательно должна быть вода. Без него категорически запрещается включать котел. Ведь катушка намотана на пластиковую пипетку, которая не выдерживает температуры раскаленной металлической проволоки. Поэтому тело просто растает, и дальнейшие последствия непредсказуемы.
Особых требований к самому материалу, на котором котел разбивается, нет.Это может быть как пластик, так и металл. Главное, чтобы это была жесткая конструкция, а не болтающиеся шланги. Расположение змеевика по соображениям пожарной безопасности должно быть 30 см от стен и 80 см от пола и потолка. Если рядом должна быть какая-то другая техника или мебель, то также желательно держать расстояние до них около 30 см.
Также не помешает установить на выходе из котла автоматический вентиль с манометром, чтобы в случае необходимости сбрасывать возрастающее давление, от которого наш организм может расколоться.Это понадобится, если нужно отключить устройство принудительной циркуляции или насос просто внезапно сломается. Если вам нравится такая идея, то переходник на выходе из котла должен быть тройным (два входа для возможности слива воды в разные стороны, третий для клапана). Корпус индукционного нагревателя может быть покрыт изоляционным материалом. Это снизит теплопотери и исключит возможность случайного прикосновения к змеевику, что приведет к сотрясению. Мы бы сделали эту рекомендацию обязательным условием.
Индукционные отопительные котлы появились на рынке не так давно, но уже стали серьезным конкурентом классическому оборудованию на ТЭНах. Устройства этих типов имеют одинаковые габариты и не отличаются по потребляемой мощности. Однако инверторное оборудование имеет ряд преимуществ, например, они быстрее прогревают систему отопления.
Применяя имеющиеся знания, вы можете создать котел индукционного нагрева своими руками.
Принцип действия
Все устройства индукционного типа основаны на способности материалов, проводящих электрический ток, нагреваться под действием вихревых токов, которые создаются с помощью электромагнитной индукции.В качестве источника индукции используется переменный электрический ток высокой частоты, проходящий через первую обмотку нагревательного устройства.
Вторичная короткозамкнутая обмотка представляет собой нагревательный элемент, расположенный внутри катушки. Вихревые токи также могут возникать при стандартной частоте сети 50 Гц. Однако в такой ситуации обогреватель не сможет работать с максимальной эффективностью, а во время его работы будут наблюдаться вибрация и шум. Таким образом, частота должна быть повышена минимум до 10 кГц.
Часть 2. Индукционный котел своими руками простой. Выбор индукционной плиты … Утонченность.
Блочное устройство
Отопительный инверторный котел состоит из теплообменника, который действует как сердечник, на который намотана тороидальная обмотка, подключенного к преобразователю частоты. Когда через обмотку протекает электрический ток, возникает переменное магнитное поле, вызывающее вихревые токи в теплообменнике.
Частота, необходимая для работы нагревательного блока, устанавливается с помощью сигналов от блока управления к преобразователю частоты.Все промышленные котлы этого типа оснащены современными системами автоматики для обеспечения оптимальной температуры теплоносителя, а также отключения агрегата в случае аварии.
Теплоноситель проходит через теплообменник и нагревается вихревыми токами. Поскольку температурные показатели жидкости на входе и выходе разные, непрерывная циркуляция воды в отопительном контуре возможна даже без использования насосного оборудования … В качестве носителя можно использовать масло, антифриз, антифриз и воду.
Особое внимание следует обратить на то, что качество жидкости не имеет значения. — система находится в состоянии постоянной вибрации, не ощущаемой людьми, и это предотвращает образование накипи на трубах. Наружная оболочка котла представляет собой металлическую конструкцию, снабженную системами тепло- и электроизоляции. Ниже представлена схема индукционного нагрева своими руками, осуществить которую довольно легко.
Среди преимуществ индукционных нагревательных устройств можно выделить следующие:
Однако инверторный блок также имеет ряд недостатков.Самый важный из них — стоимость. Именно поэтому многие домашние мастера решают сделать индукционный котел своими руками. Чертежи этого устройства можно разработать самостоятельно , но можно использовать уже готовые. При этом самодельное строительство по эффективности практически не уступит промышленным образцам.
Часть 4. Индукционный котел своими руками — это просто. Тестирование в системе водяного отопления.
Существует несколько вариантов конструкции агрегатов этого типа.Однако далеко не все котлы индукционного нагрева своими руками легко изготовить. Есть две конструкции, на которые стоит обратить внимание.
От инверторного сварочного аппарата
При создании индукционных котлов своими руками самое сложное — это собрать высокочастотный преобразователь. Чтобы упростить задачу, можно использовать сварочный инвертор, который выдает сигнал с частотой не менее 20 кГц. Также для работы потребуются следующие материалы :
- Медный проводник с изоляционным эмалевым слоем 1-1.Диаметр 5 мм.
- Изолированный провод и клеммы для подключения катушки к инвертору.
- Отрезки проволоки из нержавеющей стали длиной около 5 см и диаметром 3-5 мм.
- Труба водопроводная полиэтиленовая длиной 100 см и диаметром 50 мм.
- Мелкая сетка из нержавеющей стали.
- Переходники для труб.
- Тройник для подключения предохранительного клапана.

- Два шаровых крана.
- Текстолитовые полосы и эпоксидный клей.
В качестве корпуса может использоваться распределительный шкаф из пластика или металла.Сначала на полипропиленовой трубе, отступив от ее концов на 80-100 мм, необходимо укрепить 4 полосы текстолита шириной 8-10 мм. Затем на них наматывают от 50 до 100 витков провода, покрытого защитным слоем эмали. Расстояние между витками должно быть 0,3-0,6 мм.
Точное количество витков зависит от диаметра проводника, его удельного сопротивления и выходных параметров используемого инвертора. Если агрегат будет монтироваться в жилом районе, лучше сделать тороидальную обмотку, чтобы уменьшить силу внешнего электромагнитного поля.
Индукционный котел своими руками, часть 1
Сетка из нержавеющей стали должна быть вставлена в один конец трубы, а затем плотно набита кусками проволоки из нержавеющей стали. После этого второй конец трубы также необходимо закрыть сеткой.
С двух сторон полиэтиленовой трубы монтируются переходники, после чего на них устанавливаются шаровые краны. Предохранительный клапан должен быть установлен на стороне верхнего выпускного адаптера.
Также необходимо покрыть обмотку эпоксидной смолой.Для изготовления состава нужно взять отвердителя немного больше, чем рекомендовано в инструкции — примерно 10-15%. После этого осталось подключить обмотку к инвертору и установить теплообменник в корпус. Важно помнить, что индукционные нагреватели нельзя запускать без теплоносителя. Перед испытанием системы на работоспособность ее необходимо залить водой.
Индукционная плита
Здесь возможны два варианта дизайна. Чтобы реализовать первое решение, вам нужно разобрать пластину и использовать медный сердечник в качестве нагревательного элемента для изготовления катушки.Блок управления плиткой можно использовать для питания обмотки. Однако этот метод имеет ряд существенных недостатков:
- Необходимо пересчитать показатель индуктивности самодельной катушки.

- Многие модели тарелок оснащены системой автоматического отключения по истечении определенного времени с момента начала работы.
- Индукционные плиты чаще всего имеют мощность не более 2,5 кВт, что делает их пригодными только для изготовления нагревательного агрегата небольшой мощности.
Какой отопительный котел лучше? Электрокотел индукционный на 2 кВт против ТЭНа на 2 кВт.
Более простая и эффективная конструкция не требует предварительной разборки плиты. Достаточно установить на это устройство герметичную емкость из нержавеющей стали. Этот бак будет работать как бойлер для системы отопления. Для начала работы самодельного агрегата осталось подключить бак к системе отопления.
Если домашний умелец хорошо разбирается в электронике, то после доработки схемы плиты можно сделать хороший индукционный котел.Однако большинство мастеров выбирают более простые способы решения проблемы. Какая бы конструкция ни использовалась в результате, это позволит сэкономить на покупке заводского оборудования.
Источники энергии, которые обычно используются для отопления частных домов, постоянно дорожают. Обогрев дачного жилья без дополнительных затрат поможет отопление. Именно такой способ нагрева для получения тепла позволит за небольшие деньги добиться максимального результата.
Устройство не является обязательным. Изготовить индукционный котел может любой домовладелец. Причем этот вид отопления жилья можно использовать как в больших загородных домах, так и в небольших загородных домах … Хозяин любой недвижимости будет доволен экономическим результатом.
Принцип работы
Принцип работы высокочастотных индукционных котлов позволяет оставить прежнюю систему отопления помещения без изменений. Это порадует любителей сэкономить. Ведь переделать отопление в большом доме однозначно будет в копеечку.И это заняло много времени. Установка котла индукционного нагрева своими руками не займет много времени и денег. Доступен даже неопытному мастеру.
Индукционный котел
Индукционный теплогенератор — это трансформатор, в котором используется принцип первичной и вторичной обмоток. Так можно описать простейший принцип работы. Первичная обмотка котла преобразует электрическое поле … Вторичная обмотка направляет тепло в воду, масло, антифриз, что угодно.
Разобраться в принципиальной схеме индукционного котла и даже начинающий мастер сможет воплотить ее в жизнь. Есть слои под теплоизоляционным материалом корпуса, электроизоляцией, двустенной жилой, а также внешней схемой. Результатом такой конструкции является практически полное отсутствие потерь тепла при передаче теплоносителю.
Фото контура индукционного котла
Что делает высокочастотный аппарат таким высокоэффективным? Секрет в том, что охлаждающая жидкость за более короткий период, чем в обычных системах — вдвое быстрее — успевает нагреться вдвое.Все это из-за низкого уровня инерции. Финансовая выгода от такой конструкции очевидна.
Есть еще один плюс: магнитное поле остается чистым и без накипи.
Другие преимущества индукционного нагрева становятся очевидными по мере использования. Срок использования оборудования никак не ограничен. Полученная конструкция не требует ухода, даже чистки. Максимально вытрите пыль с поверхности.
Устройство индукционного котла
Самая простая форма индукционного котла может быть успешно реализована в помещениях разных размеров.
Создать дешевую индукционную систему отопления в своем доме — дело несложное, это может сделать каждый. Специального образования получать не нужно. Также не нужно изучать теорию нагрева. Для воплощения идеи в жизнь достаточно иметь под рукой необходимые инструменты и сырье.
Своими руками вполне реально. Что для этого нужно? Сварочный инвертор — для быстрой и легкой сборки и подключения корпуса. Далее нужно выбрать материалы, которые будут нагреваться с помощью электромагнитного поля.Практика показала, что стальная проволока — самый эффективный и недорогой вариант.
Диаметр не более 7 мм. Его необходимо нарезать кусочками длиной не более 5 см.
В качестве корпуса индукционного электрокотла проще всего использовать обычный, внутренний диаметр которого также не превышает 5 см. В него необходимо поместить основание индукционной катушки. Для этих целей лучше выбирать трубу с толстыми стенками. В этой части устройство будет нагреваться. Это станет участком трубопровода с теплоносителем.
Подключение индукционного котла к системе отопления — один из ключевых шагов. Для этого используются специальные переходники, соединяющие трубы отопления с механизмом. Теплоноситель через адаптер попадет в индукционный котел, нагреется там, затем нагреет всю систему отопления. Таким образом, переходник необходимо подключить к самому основанию корпуса котла.
Дно пластикового ящика должно быть выложено металлической сеткой … Она будет действовать как барьер, предотвращающий выпадение кусков стальной проволоки.Короткими отрезками проволоки заполните всю полость трубы.
Хорошо, если кусочки будут короткими, не больше 5 сантиметров. Это позволит более тщательно заполнить трубу.
Пластиковая труба в качестве корпуса
Индукционная катушка является основным нагревательным элементом в этой конструкции. Змеевик для котла необходимо сделать из медной эмалированной проволоки. На уже подготовленную постройку будущего электроприбора нужно намотать эту медную проволоку. 90 оборотов.
Важный момент: при намотке нужно следить за тем, чтобы расстояние между витками было максимально равномерным.Теперь индуктор готов к подключению к системе отопления.
В результате этой работы получается небольшой прибор, который подключается к любой части системы отопления. Необходимо только отрезать кусок трубопровода, а вместо него с помощью переходников установить индукционный аппарат. Необходимо помнить, что катушка подключается к высокочастотному инвертору. И его можно использовать только в системах, заполненных теплоносителем: вода, антифриз, масло и так далее.
Иначе тело не выдержит жары и растает.
В результате на изготовление индукционного котла было потрачено очень мало денег. В этом случае скорость нагрева увеличивается вдвое.
Котел второго типа
Есть и другие способы создания подобных отопительных приборов. Рассмотрим второй тип котла индукционного типа. Обойдется дороже, но результат порадует еще больше.
Мастер должен иметь более серьезные навыки. Желателен опыт работы в сварке. Вам понадобится трехфазный стационарный инвертор, дополнительные инструменты.
Этот самодельный индукционный котел уже состоит из двух труб. Один крепится внутри другого сваркой. Устройство будет выполнять сразу две функции. С одной стороны, это сердечник — источник электромагнитного поля, с другой — нагревательный элемент.
Наружная труба обмотана медной проволокой. Результат — высокая эффективность, компактные размеры и легкий вес устройства. Форсунки используются для подачи теплоносителя.
Обмотка наружная трубка
Преимущества
При самостоятельном изготовлении индукционных котлов необходимо придерживаться некоторых правил.
Устройство индукционного котла можно устанавливать только в них. Они должны использоваться в них. В этом случае трубы в системе могут быть любыми, даже пластиковыми.
Необходимо следить, чтобы расстояние между индукционным электрическим котлом и другими предметами (мебелью, бытовой техникой) было не менее 30 см. Во избежание порчи имущества. Не устанавливайте устройство слишком близко к потолку. Расстояние не должно быть меньше 80 см.
На второй версии котла работать немного дольше.Однако отзывы об индукционном котле говорят о том, что трудозатраты того стоит. Такое устройство будет эффективно обогревать дом минимум четверть века. Никаких дополнительных услуг не требуется.
Фотография схемы подключения индукционного котла
Преимущества индукционных котлов:
- допускается использование как переменного, так и постоянного тока;
- все элементы устройства прочные;
- элементарное строительство;
- нет необходимости отводить отдельное место под котельную;
- класс пожарной безопасности относится ко 2 группе;
- КПД котла, сделанного вручную или купленного в магазине, составляет почти 100 процентов;
- тип теплоносителя может быть любым; Требуется
- на самостоятельное производство минимальных затрат.

Очевидно, что индукционный тип — это современное устройство, обладающее всеми качествами техники будущего. Высокоэффективный, недорогой агрегат способен быстро отапливать и дачу, и дачу, и кладовую. При этом сложностей в установке не возникает. И никаких затрат на обслуживание.
Ваши контакты в этой статье от 500 рублей в месяц. Возможны и другие варианты взаимовыгодного сотрудничества. Напишите нам по телефону [адрес электронной почты защищен]
Змеевики индукционного нагрева — компоненты индукционного нагрева
Элементы индукционного нагрева
Типичная система индукционного нагревателя включает в себя источник питания, цепь согласования импеданса, цепь резервуара и аппликатор.Аппликатор, представляющий собой индукционную катушку, может быть частью цепи резервуара. Цепь резервуара обычно представляет собой параллельный набор конденсаторов и индукторов. Конденсатор и индуктор в контуре резервуара являются резервуарами электростатической энергии и электромагнитной энергии соответственно.
На резонансной частоте конденсатор и катушка индуктивности начинают передавать накопленную энергию друг другу. В параллельной конфигурации это преобразование энергии происходит при большом токе. Высокий ток через катушку способствует хорошей передаче энергии от индукционной катушки к заготовке.
Щелкните здесь, чтобы узнать о , что такое индукционные катушки и как они работают, а также о различных типах катушек .
а) Источник питания
Источники питания — одна из самых важных частей системы индукционного нагревателя. Обычно они оцениваются по диапазону рабочих частот и мощности. Существуют различные типы индукционных источников питания, которые включают источники сетевой частоты, умножители частоты, мотор-генераторы, преобразователи искрового разрядника и твердотельные инверторы.Твердотельные инверторы имеют наибольшую эффективность среди источников питания.
Типичный твердотельный инверторный источник питания состоит из двух основных частей; Выпрямитель и инвертор.
Линейные переменные токи преобразуются в постоянный в выпрямительной секции с помощью диодов или тиристоров. Постоянный ток поступает в инвертор, где твердотельные переключатели, такие как IGBT или MOSFET, преобразуют его в ток, на этот раз с высокой частотой (обычно в диапазоне от 10 до 600 кГц). Согласно диаграмме ниже, IGBT могут работать на более высоком уровне мощности и более низкой частоте по сравнению с MOSFET, работающими на более низком уровне мощности и более высоких частотах.
б) Согласование импеданса
Источники питания для индукционного нагрева, как и любое другое электронное устройство, имеют максимальные значения напряжения и тока, которые нельзя превышать. Чтобы передать максимальную мощность от источника питания к нагрузке (заготовке), полное сопротивление источника питания и нагрузки должно быть как можно ближе. Таким образом, значения мощности, напряжения и тока могут одновременно достигать своих максимально допустимых пределов.
Для этого в индукционных нагревателях используются схемы согласования импеданса.В зависимости от области применения могут использоваться различные комбинации электрических элементов (например, трансформаторы, регулируемые катушки индуктивности, конденсаторы и т. Д.).
c) Резонансный резервуар
Резонансный бак в системе индукционного нагрева обычно представляет собой параллельный набор конденсатора и индуктора, который резонирует с определенной частотой. Частота получается по следующей формуле:
, где L — индуктивность индукционной катушки, а C — емкость.Согласно анимации ниже, явление резонанса очень похоже на то, что происходит в качающемся маятнике. В маятнике кинетическая и потенциальная энергии преобразуются друг в друга, пока он колеблется от одного конца к другому. Движение затухает из-за трения и других механических потерь. В резонансном резервуаре энергия, обеспечиваемая источником питания, колеблется между индуктором (в форме электромагнитной энергии) и конденсатором (в форме электростатической энергии).
Энергия затухает из-за потерь в конденсаторе, катушке индуктивности и детали.Потери в заготовке в виде тепла желательны и предназначены для индукционного нагрева.
Сам резонансный бак состоит из конденсатора и индуктора. Блок конденсаторов используется для обеспечения необходимой емкости, чтобы достичь резонансной частоты, близкой к мощности источника питания. На низких частотах (ниже 10 кГц) используются масляные конденсаторы, а на более высоких частотах (более 10 кГц) используются керамические или твердые диэлектрические конденсаторы.
г) Индукторы индукционного нагревателя
Что такое индукционные катушки и как они работают?
Катушка индукционного нагрева представляет собой медную трубку особой формы или другой проводящий материал, через который пропускается переменный электрический ток, создавая переменное магнитное поле.Металлические части или другие проводящие материалы помещаются внутри, через катушку индукционного нагрева или рядом с ней, не касаясь катушки, и создаваемое переменное магнитное поле вызывает трение внутри металла, вызывая его нагрев.
Как работают индукционные катушки?
При проектировании змеевика необходимо учитывать некоторые условия:
1. Для повышения эффективности индукционных нагревателей расстояние между катушкой и заготовкой должно быть минимизировано.Эффективность связи между катушкой и заготовкой обратно пропорциональна квадратному корню из расстояния между ними.
2. Если деталь расположена в центре спиральной катушки, она будет лучше всего связана с магнитным полем. Если он смещен по центру, область заготовки ближе к виткам будет получать больше тепла. Этот эффект показан на рисунке ниже.
3. Кроме того, позиция рядом с соединением выводов и катушки имеет более слабую плотность магнитного потока, поэтому даже центр внутреннего диаметра спиральной катушки не является центром индукционного нагрева.
4. Следует избегать эффекта отмены (рисунок слева). Это происходит, когда раскрытие катушки очень мало. Добавление петли в катушку поможет обеспечить необходимую индуктивность (рисунок справа).
Индуктивность катушки индуктивности определяет ее способность сохранять магнитную энергию. Индуктивность можно рассчитать по следующей формуле:
, где ε — электродвижущая сила, а dI / dt — скорость изменения тока в катушке. Сам по себе ε равен скорости изменения магнитного потока в катушке (- dφ / dt), где магнитный поток φ может быть рассчитан с помощью NBA, где N — количество витков, B — магнитное поле и A — площадь индуктор.Следовательно, индуктивность будет равна:
Очевидно, что величина индуктивности линейно пропорциональна площади индуктора. Следовательно, необходимо учитывать минимальное значение для контура индуктора, чтобы он мог накапливать магнитную энергию и передавать ее индукционной заготовке.
Эффективность катушки
КПД змеевика определяется следующим образом:
В таблице ниже показаны типичные значения КПД различных катушек:
КатушкаМодификация по заявке
В некоторых случаях нагревательный объект не имеет однородного профиля, но требует равномерного нагрева.
В этих случаях необходимо изменить поле магнитного потока. Для этого есть два типичных метода. Один из способов — разделить витки там, где деталь имеет большее поперечное сечение (при использовании спиральной катушки). Более распространенный метод — увеличить расстояние между обмотками в тех областях, где поперечное сечение детали больше. Оба метода показаны на рисунке ниже.
Такая же ситуация бывает при нагреве плоских поверхностей большими змеевиками. Центральная зона получит излишнее тепло.Чтобы избежать этого, зазор между поверхностью катушки и плоским объектом будет увеличен за счет придания катушке блина конической формы.
Змеевик с лайнером используется в приложениях, где требуется широкая и однородная зона нагрева, но мы не хотим использовать большие медные трубки. Лайнер — это широкий лист, который прихваткой припаян к гибкой трубе как минимум в двух точках. Остальная часть стыка будет припаяна только для обеспечения максимальной теплопередачи.
Также синусоидальный профиль поможет увеличить охлаждающую способность змеевика.Такая катушка изображена на рисунке ниже.
По мере увеличения длины нагрева количество витков необходимо увеличивать, чтобы сохранить однородность нагрева.
Схема нагрева меняется в зависимости от изменения формы заготовки. Магнитный поток имеет тенденцию накапливаться на краях, порезах или вмятинах на поверхности нагреваемого объекта, вызывая тем самым более высокую скорость нагрева в этих областях. На рисунке ниже показан «краевой эффект», когда змеевик находится выше края нагревательного элемента и в этой области происходит чрезмерный нагрев.Чтобы этого не произошло, катушку можно опустить ниже, ровно или немного ниже края.
Индукционный нагрев дисков также может вызвать чрезмерный нагрев кромок, как показано на рисунке ниже. Края нагреваются сильнее. Высота катушки может быть уменьшена, или концы катушки могут быть сделаны с большим радиусом для отделения от края заготовки.
Острые углы прямоугольных катушек могут вызвать более глубокий нагрев детали.Разделение углов катушки, с одной стороны, снизит скорость нагрева угла, но, с другой стороны, снизит общую эффективность индукционного процесса.
Одним из важных моментов, которые следует учитывать при проектировании многопозиционных катушек, является влияние соседних катушек друг на друга. Чтобы обеспечить максимальную мощность нагрева каждой катушки, расстояние между центрами соседних катушек должно быть не менее 1,5 диаметра катушки.
Разделенные индукторы используются в приложениях, где требуется тесная связь, а также невозможно извлечь деталь из катушки после процесса нагрева.Важным моментом здесь является обеспечение очень хорошего электрического контакта в месте соединения шарнирных поверхностей. Обычно для обеспечения наилучшего электрического контакта с поверхностью используется тонкий слой серебра. Разделенные части змеевиков будут охлаждаться с помощью гибкого водяного шланга.
Автоматическое пневматическое сжатие часто используется для закрытия / открытия змеевика, а также для создания необходимого давления на шарнирной области.
Типы нагревательных змеевиков
Блинная катушка с двойной деформацией
В таких применениях, как нагрев наконечника валов, достижение однородности температуры может быть затруднено из-за эффекта компенсации в центре поверхности наконечника.Двойной деформированный змеевик для блинов с обработанными сторонами, подобный схеме ниже, можно использовать для достижения равномерного профиля нагрева. Следует обратить внимание на направление двух блинов, в которых центральные обмотки намотаны в одном направлении и имеют дополнительный магнитный эффект.
Сплит-возвратная катушка
В таких случаях, как сварка узкой ленты на одной стороне длинного цилиндра, где относительно большая длина должна нагреваться значительно выше, чем другие области объекта, обратный ток будет иметь значение.
Используя катушку типа Split-Return, большой ток, наведенный на сварочном пути, будет разделен на две части, которые будут еще шире. Таким образом, скорость нагрева на сварочном пути как минимум в четыре раза выше, чем у остальных частей объекта.
Канальные катушки
Катушкиканального типа используются, если время нагрева невелико, а также требуются довольно низкие удельные мощности. Несколько нагревательных частей проходят через змеевик с постоянной скоростью и достигают максимальной температуры при выходе из машины.Концы катушки обычно согнуты, чтобы обеспечить путь для входа и выхода деталей из катушки. Там, где требуется обогрев профиля, можно использовать пластинчатые концентраторы с многооборотными канальными змеевиками.
Квадратная медная трубка имеет два основных преимущества по сравнению с круглой трубкой: а) поскольку она имеет более плоскую поверхность, «смотрящую» на заготовку, она обеспечивает лучшую электромагнитную связь с нагревательной нагрузкой и б) конструктивно легче выполнять повороты.
с квадратными трубками, а не с круглыми.
для индукционных катушек
Конструкция выводов: выводы являются частью индукционной катушки, и хотя они очень короткие, они имеют конечную индуктивность. В общем, на приведенной ниже схеме показана принципиальная электрическая схема тепловой станции системы индукционных блоков. C — резонансный конденсатор, установленный на тепловой станции, L_lead — это общая индуктивность выводов катушки, а L_coil — индуктивность индукционной катушки, связанной с нагревательной нагрузкой. V_total — это напряжение, подаваемое от индукционного источника питания на тепловую станцию, V_lead — это падение напряжения на индуктивности вывода, а V_coil — это напряжение, которое будет приложено к индукционной катушке.Общее напряжение складывается из напряжения на выводах и индукционной катушке:
V_lead представляет собой величину общего напряжения, занятого выводами, и не вызывает полезного индукционного воздействия.
Задача дизайнера — минимизировать это значение. V_lead можно рассчитать как:
Из приведенных выше формул очевидно, что для минимизации значения V_lead индуктивность выводов должна быть в несколько раз меньше индуктивности индукционной катушки (L_lead≪L_coil).
Уменьшение индуктивности свинца: На низких частотах, обычно из-за использования катушек с высокой индуктивностью (многооборотные и / или с большим внутренним диаметром), L_lead намного меньше, чем L_coil. Однако, поскольку количество витков и общий размер катушки уменьшается для высокочастотных катушек индуктивности, становится важным применять специальные методы для минимизации индуктивности выводов. Ниже приведены два примера для этого.
Концентраторы потока: Когда магнитный материал помещается в окружающую среду, включая магнитные поля, из-за низкого магнитного сопротивления (сопротивления) они имеют тенденцию поглощать линии магнитного потока.
Способность поглощать магнитное поле количественно оценивается относительной магнитной проницаемостью. Это значение для воздуха, меди и нержавеющей стали равно единице, но для мягкой стали может доходить до 400, а для железа — до 2000. Магнитные материалы могут сохранять свою магнитную способность до температуры Кюри, после чего их магнитная проницаемость падает до единицы и они больше не будут магнитными.
Концентратор потока — это материал с высокой проницаемостью и низкой электропроводностью, который предназначен для использования в конструкции катушек индукционного нагревателя для увеличения магнитного поля, приложенного к нагревающей нагрузке.На рисунке ниже показано, как размещение концентратора магнитного потока в центре катушки-блинчика будет концентрировать силовые линии магнитного поля на поверхности катушки. Таким образом, материалы, размещенные поверх змеевика для блинов, лучше соединятся и получат максимальный нагрев.
Влияние концентратора потока на плотность тока в индукционной катушке показано на рисунке ниже.

Если он остановится или если его не будет, то конструкция перегреется, расплавится. Температурная защита, отключающая подачу энергии в случае отсутствия теплоносителя (воздушная пробка), или в случае его перегрева, должна быть весьма надежной.
Он необходим для варки корпуса генератора теплоты. С его помощью также будут соединены подающие и отводящие трубопроводы.
Вследствие воздействия электромагнитного поля начинает нагреваться, тем самым передавая полученную тепловую энергию теплоносителю.

Однако фактически для выхода в нормальный режим работы понадобилось около 2-х недель. За это время пришлось по гарантии заменить блок управления;
Чрезвычайно обильная накипь на рабочей поверхности ТЭНа
)
е.
, Ltd, Китай



При этом, нужно отступить от концов трубы по 7-10 см. На эти полосы будет наматываться обмотка. Чтобы закрепить крайние витки, сделайте в текстолите пазы.
Но за неимением нержавейки, подойдет и обычная проволока-катанка.
Хороший вариант — текстолит.
Кстати, именно с ее помощью 98% тепловой энергии уходит на обогрев теплоносителя.
То есть, вырезается участок трубы, вместо которой и устанавливается котел. Обратите внимание, что диаметр переходника должен совпадать с диаметров трубы отопления.
При достаточной мощности можно даже расплавить металл. Индукционный нагреватель работает без ископаемого топлива и может отжигать и нагревать предметы различной формы. Я задумал сделать индукционный нагреватель, способный плавить сталь и алюминий. До сих пор я мог обеспечить потребляемую мощность более 3 киловатт! Теперь, когда я сделал это, я хотел бы рассказать, как это работает и как вы можете его создать.В конце урока я расскажу и покажу вам, как построить левитационную катушку, которая позволит вам кипятить металлы, находясь в воздухе!
Это относительно новый вид электрокотлов, которые с каждым днем становятся все популярнее.


